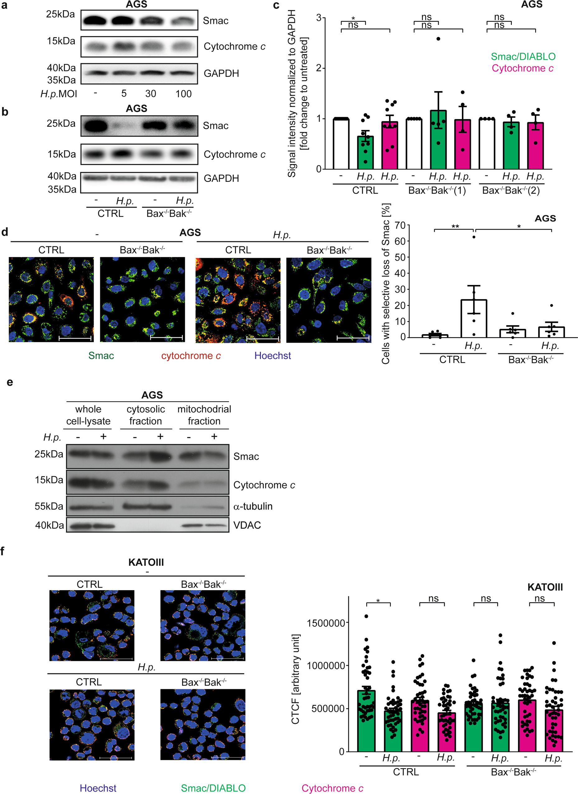
Fig. 3: H. pylori induces Bax/Bak-dependent Smac-release.
From: Mitochondria supply sub-lethal signals for cytokine secretion and DNA-damage in H. pylori infection

a–c AGS cell lines were infected with H. pylori G27 strain at an MOI of 100 for 18 h. Endogenous levels of Smac and cytochrome c from whole cell lysates were detected by Western blotting. Shown are representative Western blots from at least three (a: CTRL) or four (b: Bax−/−Bak−/−, clone 2) independent experiments and a quantification of all blots (c). Not normalized data are shown in S8I. d AGS cell lines (Bax−/−Bak−/−, clone 1) were infected with H. pylori G27 strain at an MOI of 100 for 18 h. Endogenous Smac (green) and cytochrome c (red) were detected by immunofluorescence. Shown are representative pictures and quantification of five independent experiments with at least 340 cells/condition. Scale bars indicate 50 µM. A larger magnification and individual fluorescence channels are shown in Fig. S4A. e AGS cells (vector control (CTRL)) infected with Helicobacter (G27, MOI 100 for 18 h) were separated into cytoplasmic and mitochondrial fractions for analysis of Smac- und cytochrome c-release. Fractionation was confirmed by Western blot analysis. α-tubulin was used as a cytoplasmic marker protein and VDAC as a marker of mitochondria. The immunoblots are representative of three independent experiments. f KATOIII cell lines were infected with H. pylori G27 strain at an MOI of 10 for 5 h. Endogenous Smac (green) and cytochrome c (red) were detected by immunofluorescence. Shown are representative pictures of three independent experiments. Bar, graph, Smac (green bars) and cytochrome c (red bars) fluorescence intensity were quantified by calculating the corrected total cell fluorescence (CTCF) in the same cells. Shown are the values of the individual cells of three independent experiments. Significance was calculated with the mean value of each individual experiment. A larger magnification and individual fluorescence channels are shown in Fig. S4C. Data information: Bars represent the mean and dots the value of independent experiments (c, d) or single cells (f). Error bars show standard error of mean. Ns: p > 0.05, *, p < 0.05, **, p < 0.01. The significance were tested by parametric (d, f: Sidak´s post hoc test) and non-parametric (c: Dunn´s post hoc test) one-way ANOVA. CTRL, non-targeting control gRNA; Bax−/−Bak−/−, double deletion of Bax and Bak by CRISPR/Cas9.