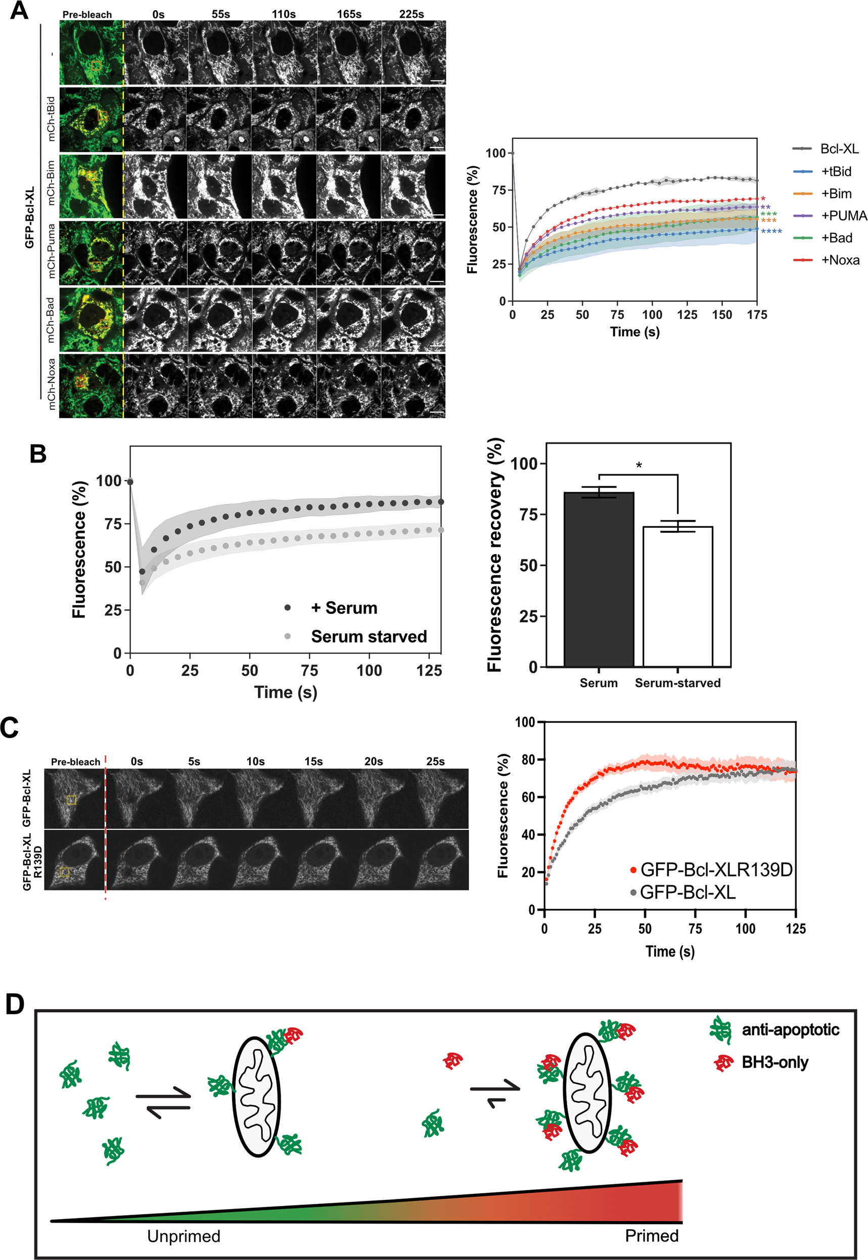
Fig. 3: Serum starvation reproduces BH3-protein dependent changes in GFP-Bcl-XL retrotranslocation.

A MCF10A mammary epithelial cells stably expressing GFP-Bcl-XL and transiently transfected with the indicated mCh-BH3 proteins, were subjected to FRAP analysis. GFP-Bcl-XL was photobleached in the yellow ROI and fluorescent intensity normalised to 100% pre-bleaching. The data were fitted to a one-phase exponential association. Data show the mean of two independent experiments. n = 20 cell per condition, +/− SD. Scale bar represents 10 µm. Fluorescence recovery was analysed by one-way ANOVA. * = p < 0.05, ** = p < 0.01, *** = p < 0.005, **** = p < 0.001. B MCF10As stably expressing GFP-Bcl-XL were cultured in either complete growth medium, or serum-free medium for 7 days before carrying out FRAP analysis. Non-linear regression of the average fluorescence recovery was carried out from the data. Data represents values from three independent experiments, n = 75 cells per condition per repeat. Error bars represent standard deviation and data was analysed via Student’s t-test. * = p < 0.05. C MCF10A cells expressing either GFP-Bcl-XL or GFP-Bcl-XLR139D were subjected to FRAP analysis as in (A). Images were taken every second due to the rapid recovery for the GFP-Bcl-XLR139D variant compared to WT. Fluorescent intensity was normalised to 100% pre-bleaching. The data were fitted to a one-phase exponential association. Data show the mean +/− SEM. D Schematic hypothesis showing the proposed accumulation of Bcl-XL on mitochondria in BH3-only protein-bound complexes.