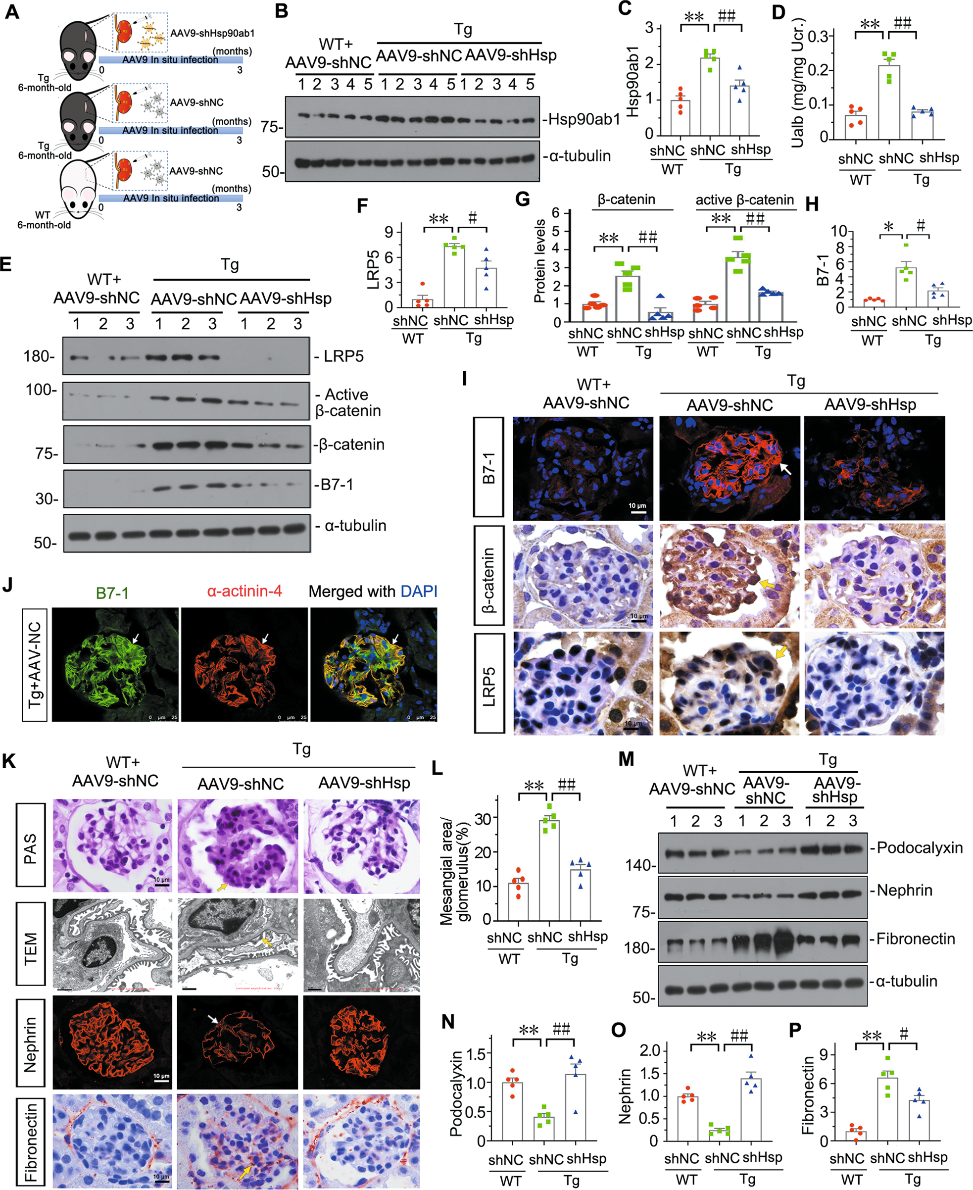
Fig. 7: Hsp90ab1 contributes to B7-1-induced podocyte injury and glomerular damage.

A A schematic diagram showing the procedure of Hsp90ab1 knockdown in Tg mice by in situ infection with adeno-associated virus (AAV9-shHsp90ab1 or negative control (AAV9-shNC)). B, C Western blot and quantification of Hsp90ab1 in indicated groups. **P < 0.01 versus WT + AAV9-shNC group; ##P < 0.01 versus Tg+AAV-shNC group. n = 5. D Graphic presentation showing Ualb in different groups. **P < 0.01 versus WT + AAV9-shNC group; ##P < 0.01 versus Tg+AAV-shNC group. n = 5. (E–H) Western blot and quantification of LRP5, active β-catenin, β-catenin and B7-1 in indicated groups. *P < 0.05, **P < 0.01 versus WT + AAV9-shNC group; #P < 0.05, ##P < 0.01 versus Tg+AAV-shNC group. n = 5. I Representative micrographs showing the expression of B7-1, β-catenin and LRP5 in different groups. Arrows indicate positive staining. Bar = 10 μm. J Representative micrographs showing the co-expression of B7-1 and α-actinin-4. Arrows indicate specific co-localization in podocyte. Bar = 25 μm. K Representative images showing the typical PAS staining of glomerular structure (Bar = 10 μm), podocyte ultrastructure by TEM micrograph (Yellow arrow indicates foot process fusion, Bar = 1 μm), Nephrin staining (Arrow indicates the weak signal in podocyte, Bar = 10 μm), and Fibronectin staining (Yellow arrow indicates positive staining, Bar = 10 μm). L Graph showing quantitative analysis of the fraction of mesangial area by PAS staining. **P < 0.01 versus WT + AAV9-shNC group. ##P < 0.01 versus Tg+AAV-shNC group. n = 5. M–P Representative Western blot and quantitative data showing protein expression of Podocalyxin, Nephrin and Fibronectin in indicated groups. **P < 0.01 versus WT + AAV9-shNC group. #P < 0.05, ##P < 0.01 versus Tg+AAV-shNC group. n = 5. The full length original western blots for all results are provided in Supplementary File 1.