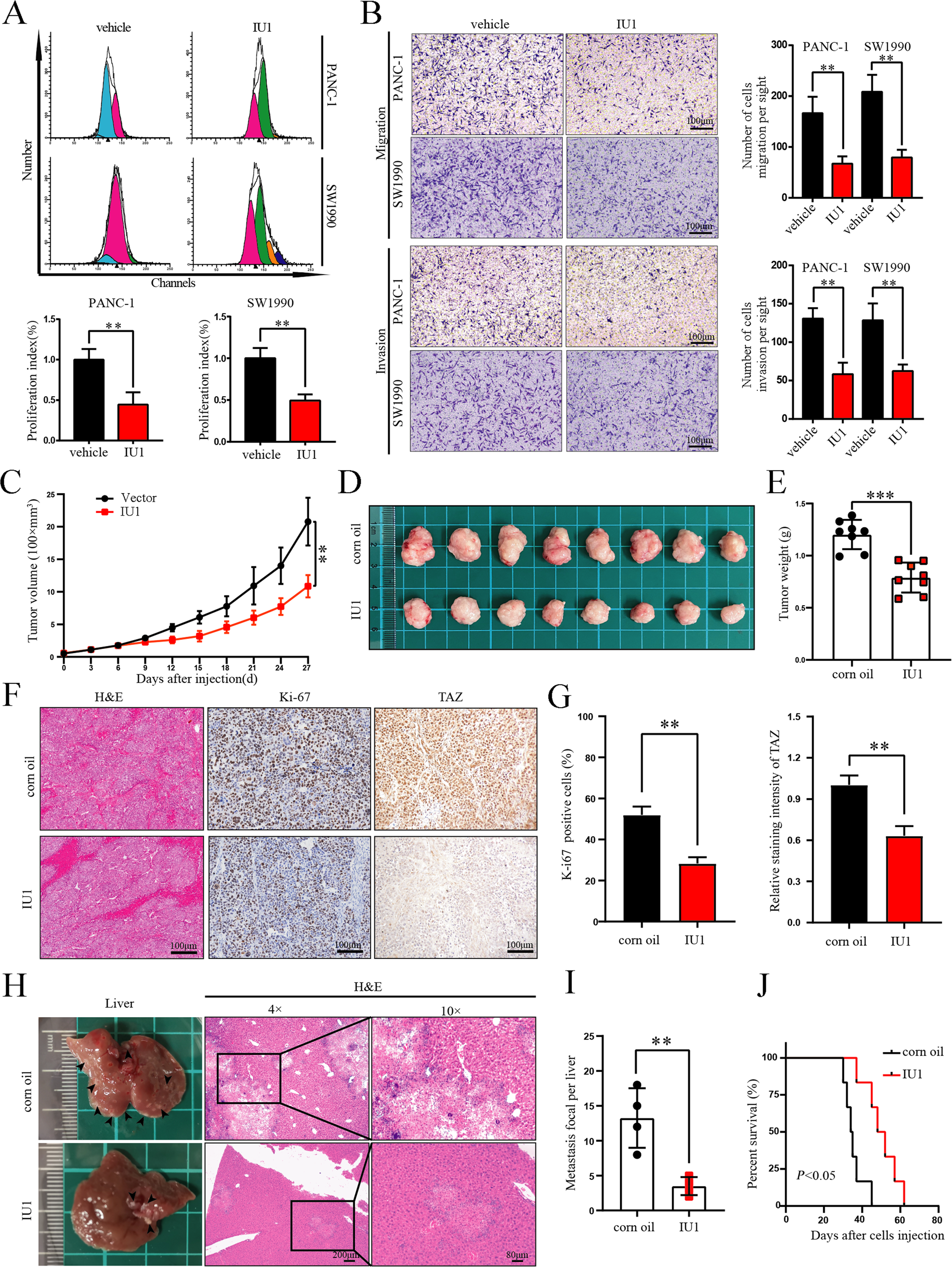
Fig. 8: Therapeutic effects of a USP14 inhibitor.

A PANC-1 and SW1990 cells were stained with CFSE and plated into 6-well plates for 12 h of incubation. After 48 h IU1 treatment, flow cytometry was used to examine the cell proliferation. B Transwell assay was used to measure the migration and invasion of the PANC-1 and SW-1990 cells treated with IU1. C Tumour volumes were measured at 2-day intervals. The data were analysed by one-way ANOVA and were presented as the mean ± SD (n = 8). D Subcutaneous tumours from the vehicle-treated group and the IU1-treated group were shown (n = 8). E Tumour weights referred to in Fig. 8D were shown (n = 8). F, G H&E staining and IHC staining of Ki67 and TAZ were shown. The percentage of Ki67-positive cells and the relative staining intensity of TAZ were quantified (n = 8). H Representative livers from the corn oil-treated group and the IU1-treated group were shown. I The number of liver metastatic nodules was determined and plotted (n = 4). J Kaplan-Meier survival analysis was performed to evaluate the OS of mice (n = 4).