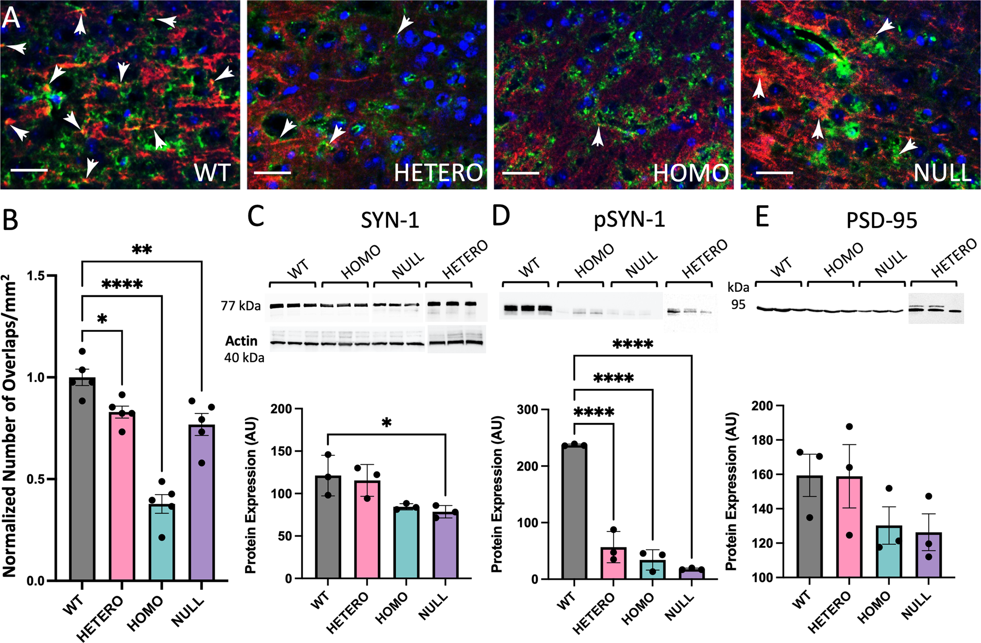
Fig. 5: Synaptic connectivity is hindered in R312H cortices.

A Representative images of SYN-1 (green), PSD-95 (red), and DAPI (blue) co-staining in the cortices of the indicated genotypes. Functional synapses were identified as SYN-1 and PSD-95 signals co-localizations (arrows). Scale bar 25 μm. B Quantification of functional synapses, given as the number of SYN-1 and PSD-95 co-localizations. Data are normalized to WT. Sections were analyzed with ImageJ/Fiji software. N = 5 brains/genotype. Two technical replicates/brain. C Western blots and densitometric quantification of SYN-1 protein in crude brain lysates of the indicated genotypes. N = 3 brains/genotype. D Western blots and densitometric quantification of SYN-1 protein phosphorylated at S605 (pSYN-1) in crude brain lysates of the indicated genotypes. N = 3 brains/genotype. E Western blots and densitometric quantification of PSD-95 protein in crude brain lysates of the indicated genotypes. N = 3 brains/genotype. The westerns in C–E were carried out using the same bran lysates. Loading controls were Bradford assay and actin (C). *P < 0.05, **P < 0.01, and ****P < 0.0001 (one-way ANOVA, Tukey’s post hoc).