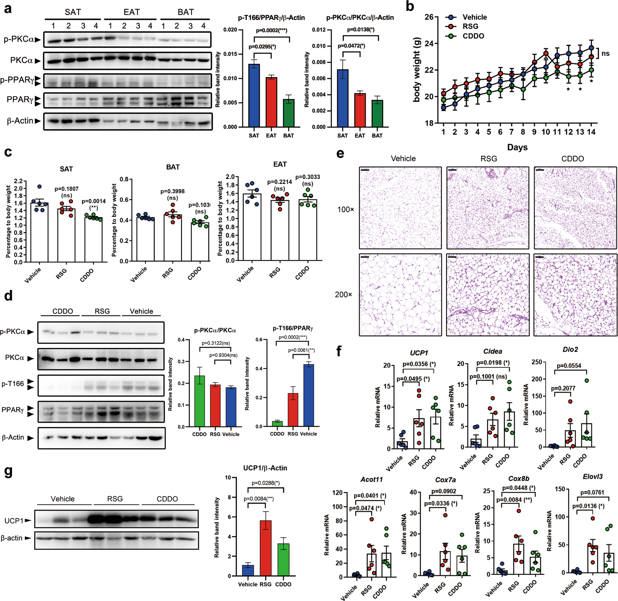
Fig. 2: CDDO inhibits p-T166 and promotes the biogenesis of beige adipocytes.

a Isolated subcutaneous adipose tissue (SAT), epididymal adipose tissue (EAT), and brown adipose tissue (BATs) were homogenized. The whole tissue protein was analyzed by western blotting to evaluate the levels of p-PKCα and PPARγ p-T166 (n = 4). b Body weight curve of 6-week-old C57/B6J mice treated with vehicle, RSG (5 mg/kg), or CDDO (3 mg/kg) for 14 days. c The content of adipose fat pads (percentage of body weight) from mice in the three groups. d The pure SAT adipocytes were isolated by using collagenase digestion method. The levels of PPARγ p-T166, PPARγ, p-PKCα, and PKCα in adipocytes were detected by western blotting. Each lane contains total protein from two mice. e H&E staining of SAT. 100× magnification, scale bar, 100 μm; 200× magnification, scale bar, 50 μm. f Relative mRNA levels of browning-related genes in SAT. Gene expression is normalized to the 36B4 endogenous control. g Detection of the level of UCP1 in SAT. Each lane contains total protein from two mice. β-Actin was the endogenous control. Biologically independent samples: (b–g), there were 6 mice in each group (n = 6). Data are expressed as the mean ± S.E.M. Data were analyzed by two-way ANOVA followed by Bonferroni’s test (b) or one-way ANOVA followed by Tukey’s test (a, c, d, f, g). *P < 0.05. **P < 0.01, ***P < 0.001.