Fig. 1: SPOP interacts with IRF1 in cells.
From: SPOP mutations promote tumor immune escape in endometrial cancer via the IRF1–PD-L1 axis

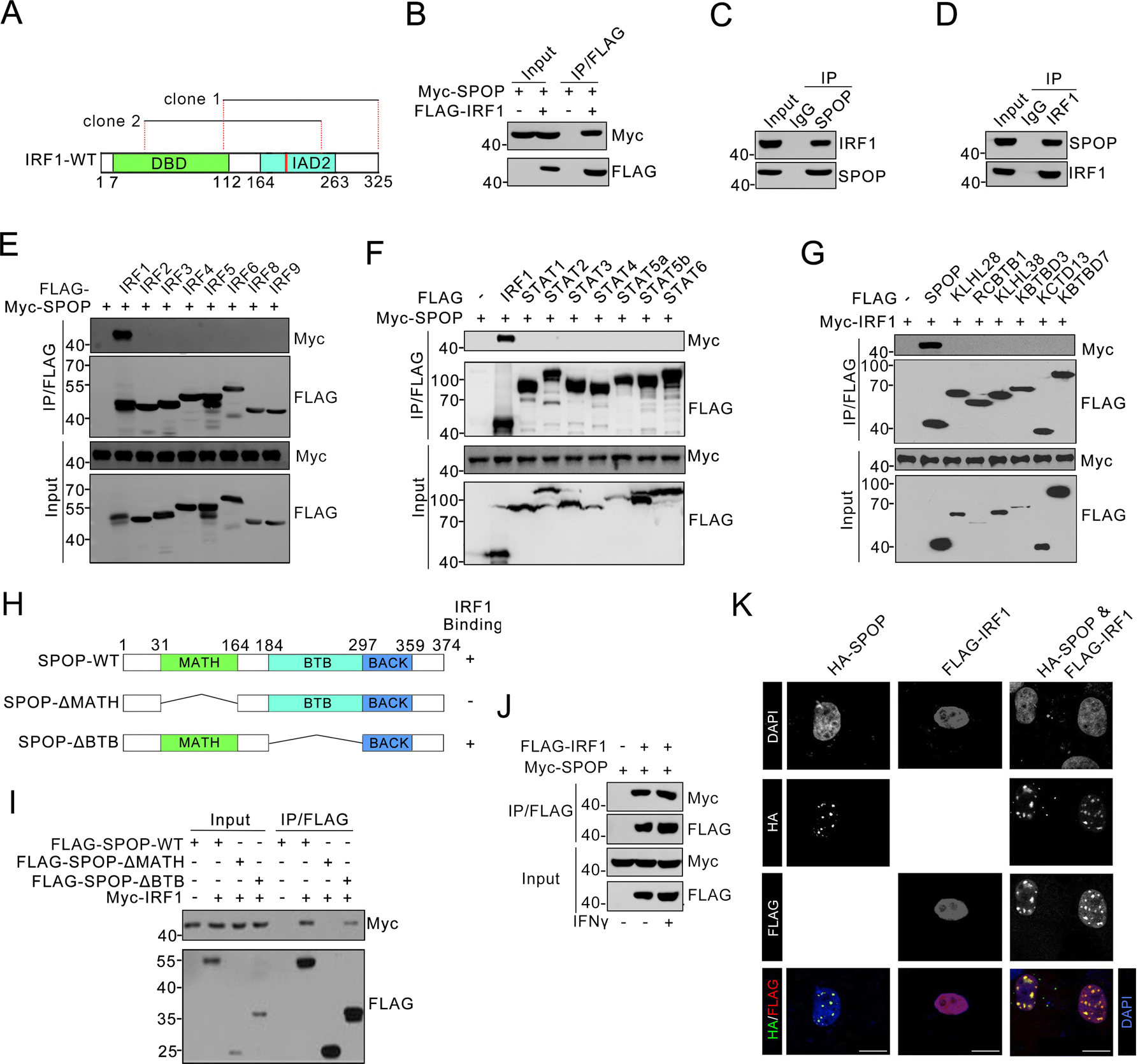
A Diagram showing the portion of IRF1 protein identified by yeast two-hybrid Y2H screen using full-length SPOP as bait. The region between 2 vertical dashed red lines is the interacting region shown by positive clones, and the red rectangles represent the SBC motif. B Western blots of indicated proteins in WCL and co- IP samples of anti-FLAG antibody obtained from 293 T cells transfected with indicated plasmids. C Western blots of indicated proteins in WCL and co- IP samples of IgG or anti-SPOP antibody obtained from the cell extracts of KLE cells treated with 20 μM of MG132 for 8 h. D Western blots of indicated proteins in WCL and co- IP samples of IgG or anti- IRF1 antibody obtained from the cell extracts of KLE cells treated with 20 μM of MG132 for 8 h. E–G Western blots of indicated proteins in WCL and co-IP samples of anti-FLAG antibody obtained from 293 T cells transfected with indicated plasmids and treated with 20 µM MG132 for 8 h. H Schematic representation of SPOP deletion mutants indicating their binding capability with IRF1. I Western blots of indicated proteins in WCL and co- IP samples of anti-FLAG antibody obtained from 293 T cells transfected with indicated plasmids and treated with 20 µM MG132 for 8 h. J Western blots of indicated proteins in WCL and co-IP samples of anti-FLAG antibody obtained from KLE cells transfected with indicated plasmids and treated with DMSO or IFN-γ ((200 ng/ml) for 6 h. K Representative IF images of KLE cells transfected with indicated plasmids, stained with HA (SPOP), FLAG (IRF1) and DAPI. Scale bar, 20 μm.