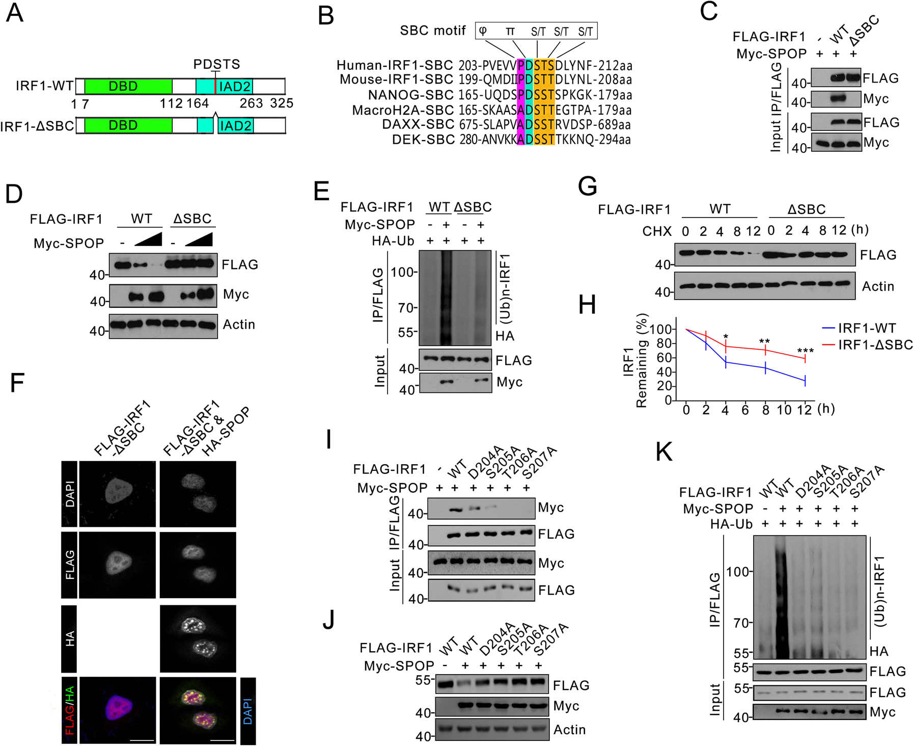
Fig. 3: Identification of the SBC motif in IRF1 function as a degron recognized by SPOP.
From: SPOP mutations promote tumor immune escape in endometrial cancer via the IRF1–PD-L1 axis

A Diagram showing wild-type and SBC motif-deleted IRF1 proteins. B Amino acid sequence alignment of the potential SBC motif of IRF1 in human, mouse and known SPOP substrates. C Western blots of WCL and co- IP samples of anti-FLAG antibody from 293 T cells transfected with the indicated plasmids and treated with 20 µM MG132 for 8 h. D Western blots of WCL from 293 T cells transfected with the indicated plasmids. E Western blots of the products of in vivo ubiquitination assays from 293 T cells transfected with the indicated plasmids and treated with 20 µM MG132 for 8 h. F Representative IF images of KLE cells transfected with indicated plasmids, stained with HA (SPOP), FLAG (IRF1-ΔSBC) and DAPI. Scale bar, 20 μm. G, H Western blots of WCL of 293 T cells transfected with indicated plasmids and treated with 50 μg/ml of CHX and harvested at different time points for western blots (E). Quantification of IRF1 protein from western blots normalized to actin and then to 0-h time point (F). Data are shown as means ± SD (n = 3). I Western blots of WCL and co-IP samples of anti-FLAG antibody from 293 T cells transfected with the indicated plasmids and treated with 20 µM MG132 for 8 h. J Western blots of WCL from 293 T cells transfected with the indicated plasmids. K Western blots of the products of in vivo ubiquitination assays from 293 T cells transfected with the indicated plasmids and treated with 20 µM MG132 for 8 h. P values are calculated using Two-way ANOVA test in (H). *p < 0.05, **p < 0.01, ***p < 0.001, n.s. non-significant.