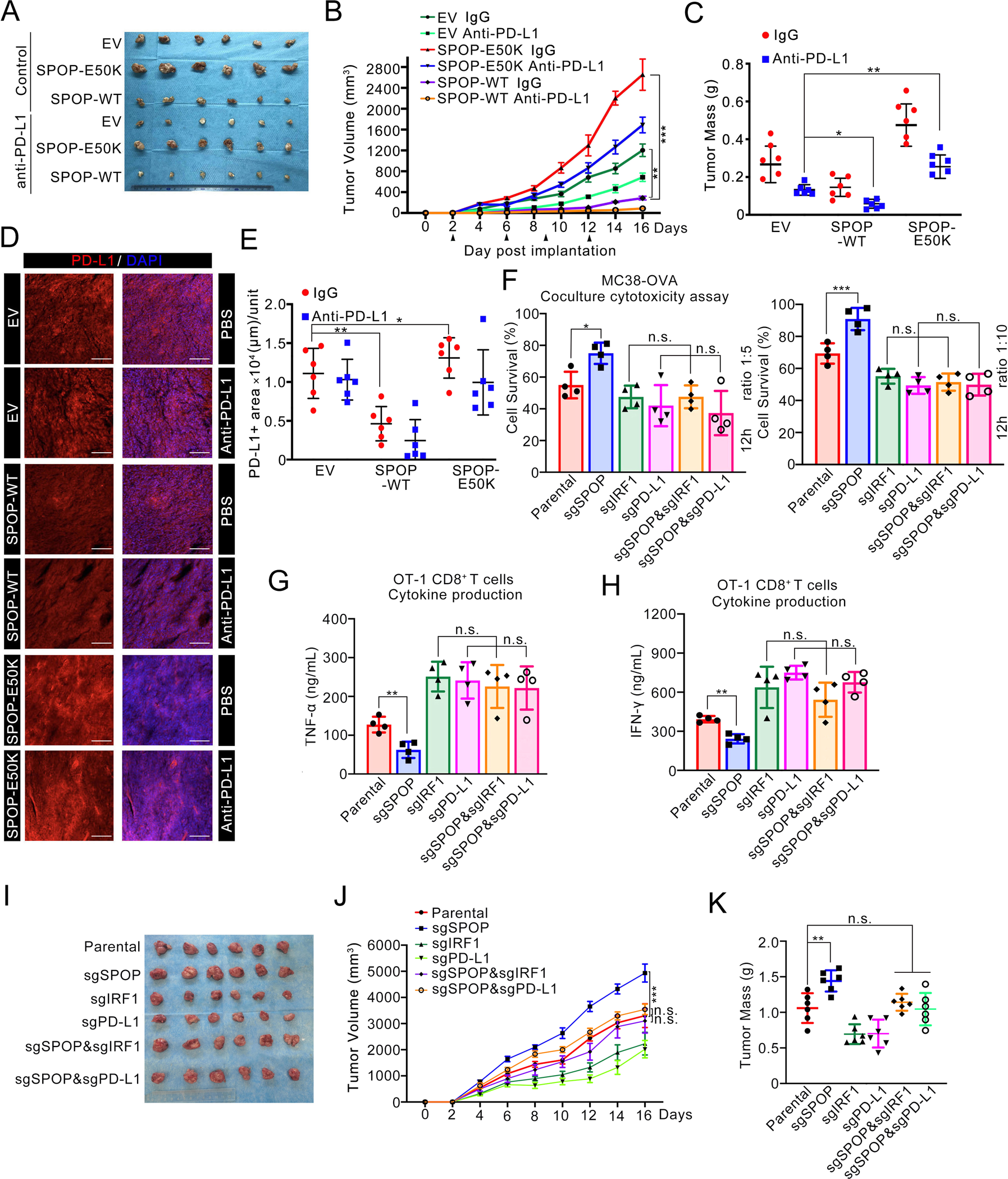
Fig. 6: EC-associated SPOP mutants suppress tumor immunogenicity through PD-L1.
From: SPOP mutations promote tumor immune escape in endometrial cancer via the IRF1–PD-L1 axis

A–C CT26 cells that infected with lentivirus expressing EV, SPOP-WT or E50K mutant were injected subcutaneously (s.c.) into the right flank of BALB/c mice and treated with anti-PD-L1 antibody or IgG2b isotype control at different day points. Tumor growth was measured every other day for 16 days. 8 mice per experimental group. Tumors in each group at day 16 were harvested and photographed (A), tumor volume (B) and tumor weight (C) at each time point was documented. Data are shown as means ± SD (n = 8). D, E Immunostaining of PD-L1 in the CT26 tumor mass (A–C). DAPI: nuclear counterstaining (D). Scale bar, 200μm. The intensity of PD-L1 were quantified using Image J and shown in (E). Data are shown as means ± SD (n = 8). 1 tissue slide per tumor, 6 mice per group. Unit = 182, 047 μm2. F Specific CD8+ T cell-mediated cancer cell killing assay in vitro. OVA-peptide coated parental, SPOP-KO, IRF1-KO, PD-L1-KO, SPOP/IRF1-KO or SPOP/PD-L1DKO MC38 cells co-cultured with activated CD8 + T cells isolated from OT-1 C57BL/6 mice for 12 h were subjected to crystal violet staining. MC38 cells to T cells ratio, 1:5 (left) or 1:10 (right). Data are shown as means ± SD (n = 4). Cells co-culture supernatants in (F) were collected and the cytokines were assessed with ELISA kit for testing TNF-α (G) or IFN-γ (H). Data are shown as means ± SD (n = 4). I–K Parental, SPOP-KO, IRF1-KO, PD-L1-KO, SPOP/IRF1-KO or SPOP/PD-L1-KO CT26 cells were injected s.c. into the right flank of BALB/c mice. Tumor growth was measured every other day for 16 days. 6 mice per experimental group. Tumors in each group at day 16 were harvested and photographed (I), tumor volume (J) and tumor weight (K) at each time point was documented. Data are shown as means ± SD (n = 6). P values are calculated using One-way ANOVA test in (C, E, F, G, H and K) and Two-way ANOVA test in (B, J). *p < 0.05, **p < 0.01, ***p < 0.001, n.s. non-significant.