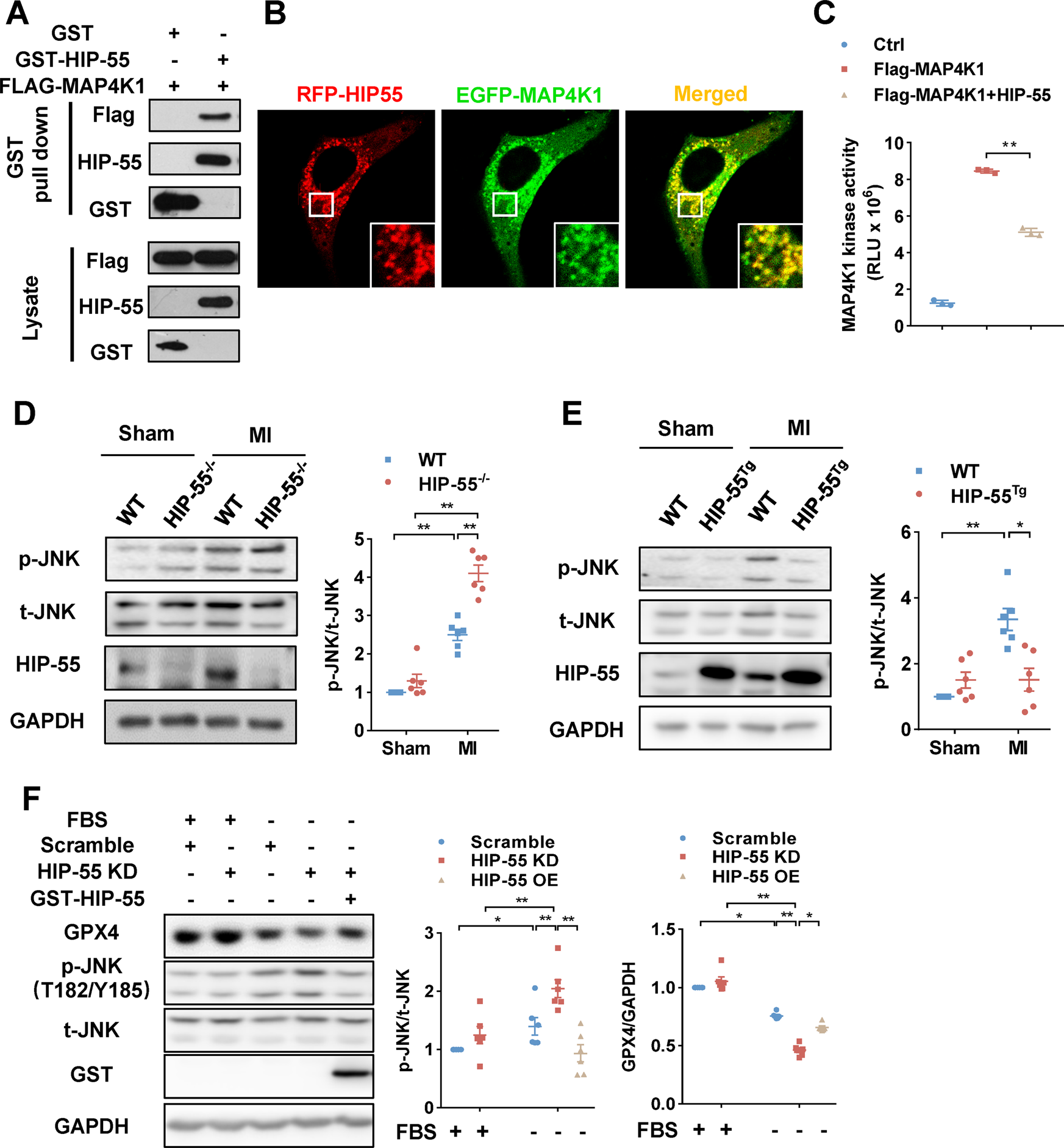
Fig. 5: HIP-55 inhibits the MAP4K1-dependent JNK/GPX4 ferroptosis pathway.
From: Adaptor protein HIP-55-mediated signalosome protects against ferroptosis in myocardial infarction

A GST pull-down confirmed HIP-55 interaction with MAP4K1. HEK293A cells were co-transfected with GST or GST-HIP-55 with Flag-MAP4K1 plasmids. Cell lysates were immunoprecipitated with Glutathione-Sepharose 4B beads and then subjected to immunoblotting. n = 6. B Co-localization between HIP-55 and MAP4K1. NIH-3T3 cells were co-transfected with indicated plasmids for confocal photography. n = 6. C HIP-55 inhibited MAP4K1 kinase activity. Flag-tagged MAP4K1 was co-transfected with GST or GST-HIP-55 plasmids in HEK293A cells. MAP4K1 was purified with anti-FLAG beads to detect kinase activity by using an ADP-Glo™ Kinase Assay. n = 3. D Deficiency of HIP-55 significantly promoted MI-induced JNK over-activation. Representative immunoblots and statistical data of JNK activation in WT and HIP-55−/− mice hearts after MI. n = 5. E Cardiac-specific overexpression of HIP-55 suppressed MI-induced JNK over-activation. Representative immunoblots and statistical data on JNK activation in WT and HIP-55Tg mice hearts after MI. n = 5. F HIP-55 inhibited the JNK/GPX4 ferroptosis pathway. Cells were transfected with plasmids as indicated and then subjected to starvation for 24 h. Then the expression of GPX4 and phosphorylation of JNK were then detected. n = 6. *P < 0.05, **P < 0.01. All error bars represent mean ± SEM.