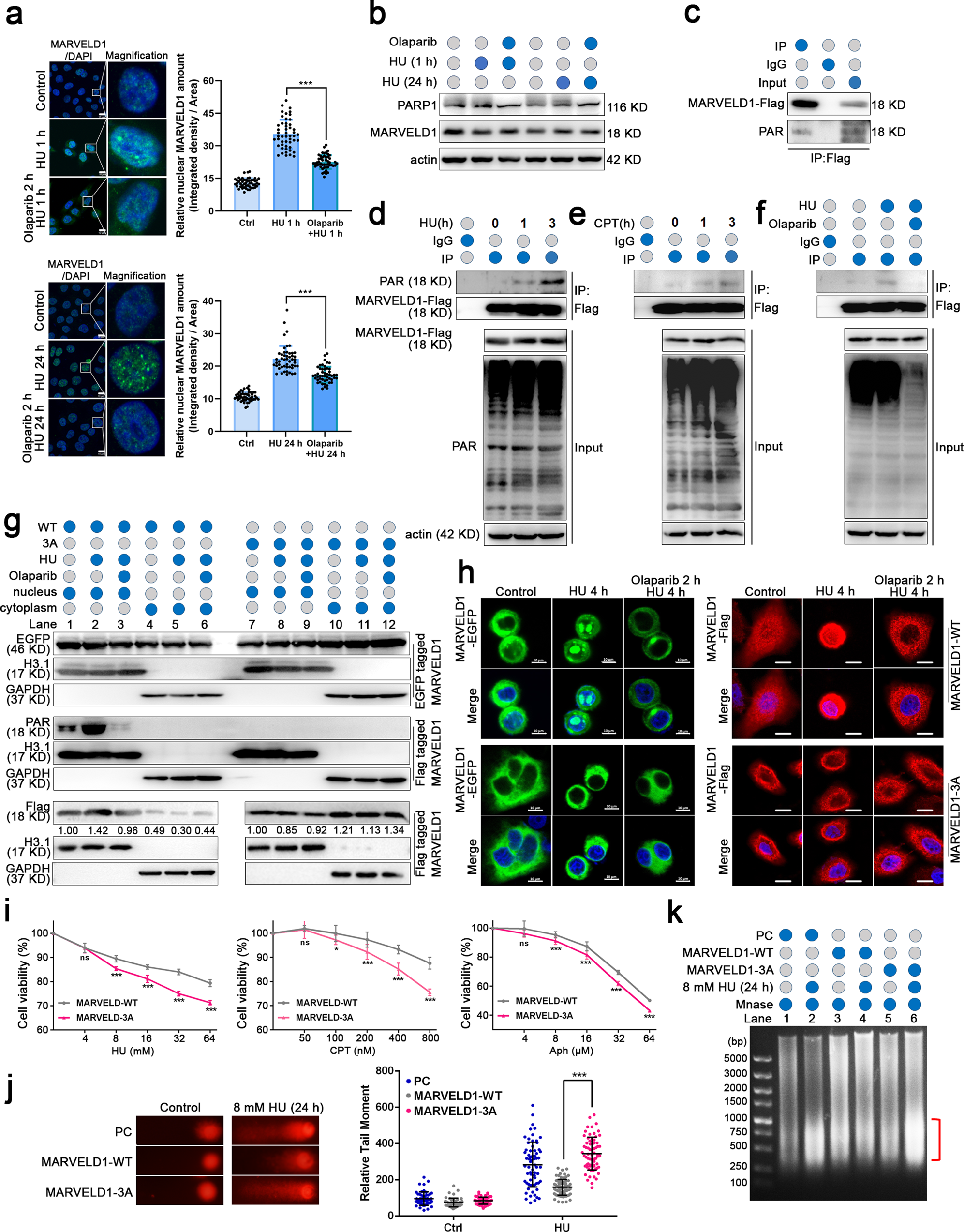
Fig. 4: MARVELD1 is modified by PARP1 and clustered in the nucleus dependent on its PARylation under DDR.

a The MARVELD1 subcellular location was detected by IF staining in HeLa cells treated with olaparib or HU. Green staining indicates MARVELD1, blue staining indicates DAPI. The relative nuclear MARVELD1 amount (integrated density/area) per cell was quantified by ImageJ and 50 cells were measured per treatment. Scale bar: 10 μm. b The MARVELD1 and PARP1 protein levels were detected by WB in HeLa cells with the indicated treatments. c The PARylation of MARVELD1 was analyzed in HeLa/MARVELD1-Flag cells by IP with IgG or anti-Flag antibody, followed by WB with the PAR antibodies. d, e HeLa cells were treated with 4 mM HU or 0.5 μM CPT for the indicated times and then subjected to IP to explore the PARylation adjustment. f The MARVELD1 PARylation was analyzed in HeLa cells pretreated with 5 μM olaparib for 1 h and then treated with 4 mM HU for another 1 h. Lysates were analyzed by IP. g Nuclear and cytoplasmic protein extraction assays of HeLa/MARVELD1-WT or -3A were conducted, followed by WB. h The location change of MARVELD1 was detected by IF staining of HeLa/MARVELD1-EGFP and HeLa/MARVELD1-Flag cells after olaparib treatment. Scale bar: 10 μm. i Cell viability assays of HeLa/MARVELD1-WT or -3A to verify the cellular sensitivity in response to increasing doses of HU, CPT and Aph for 24 h. j Neutral comet assays of HeLa/PC, HeLa/MARVELD1-WT and HeLa/MARVELD1-3A cells treated with HU. Representative images and quantified tail moments are shown for each group. k Isolated nuclei of HeLa/PC, HeLa/MARVELD1-WT and HeLa/MARVELD1-3A treated with HU were subjected to MNase assays. *p < 0.05, **p < 0.01, ***p < 0.001.