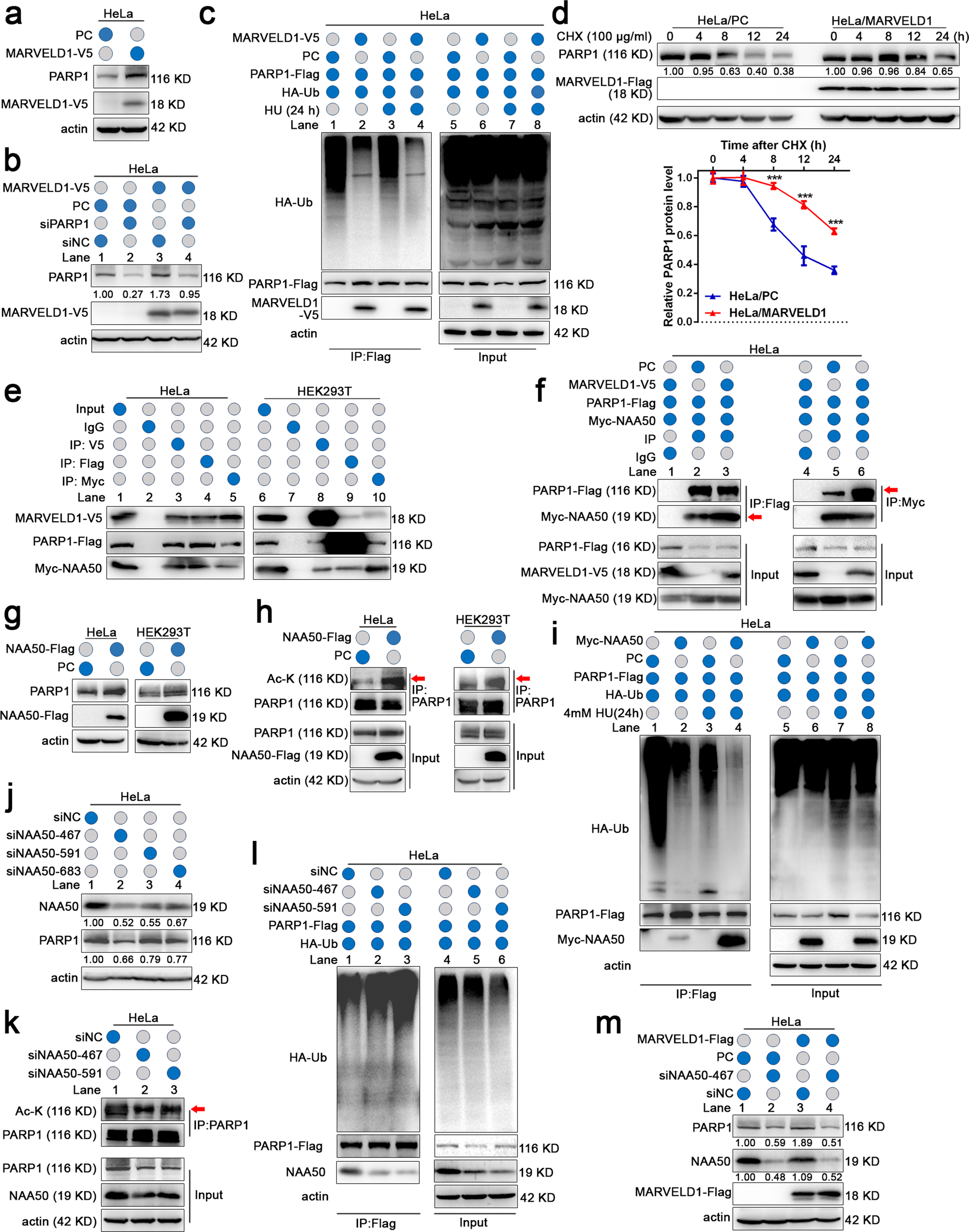
Fig. 5: MARVELD1 enhances PARP1 stability by promoting NAA50-dependent acetylation.

a PARP1 protein level in HeLa/MARVELD1 cells. b PARP1 protein level was analyzed by WB when MARVELD1-V5 and PARP1 siRNA was co-transfected in HeLa cells after 48 h. c The Ubiqutin-PARP1 was analyzed in HeLa cells. After cells treated with or without 4 mM HU for 24 h, MG-132 was added for 6 h, and lysates were subjected to IP and WB analysis. d The half-life of PARP1 was detected by WB in HeLa cells treated with CHX for the indicated time points. Relative PARP1 protein levels(PARP1/actin) were quantified and plotted in the lower panels. **p < 0.01, ***p < 0.001. e The interaction of MARVELD1, PARP1 and NAA50 was explored by Co-IP in HeLa and HEK293T cells transfected with the indicated recombinants after 48 h. f The effect of MARVELD1 on the interaction of PARP1 and NAA50 was tested by IP at 48 h after HeLa cells were transfected. g, h PARP1 protein or acetylation levels were examined in HeLa/NAA50-Flag or HEK293T/NAA50-Flag cells. The immunoprecipitated PARP1 was adjusted to equal levels to make the levels of acetylated PARP1 comparable to those of immunoprecipitated PARP1. i The Ubiqutin-PARP1 level was checked in HeLa/NAA50-Flag cells treated with or without 4 mM HU for 24 h. After HU treatment, cells were treated with MG-132 for 6 h, and lysates were subjected to IP and WB analysis. j, k PARP1 protein and acetylation level was detected in HeLa/ siNAA50 cells after 48 h transfection. l The Ubiqutin-PARP1 level was verified in HeLa/siNAA50 cells. At 48 h transfection, HeLa cells were treated with MG-132 for 6 h, and lysates were subjected to IP and WB analysis. m PARP1 protein level was analyzed in HeLa/MARVELD1 cells transfected with the NAA50 siRNA. WB was performed after 48 h transfection.