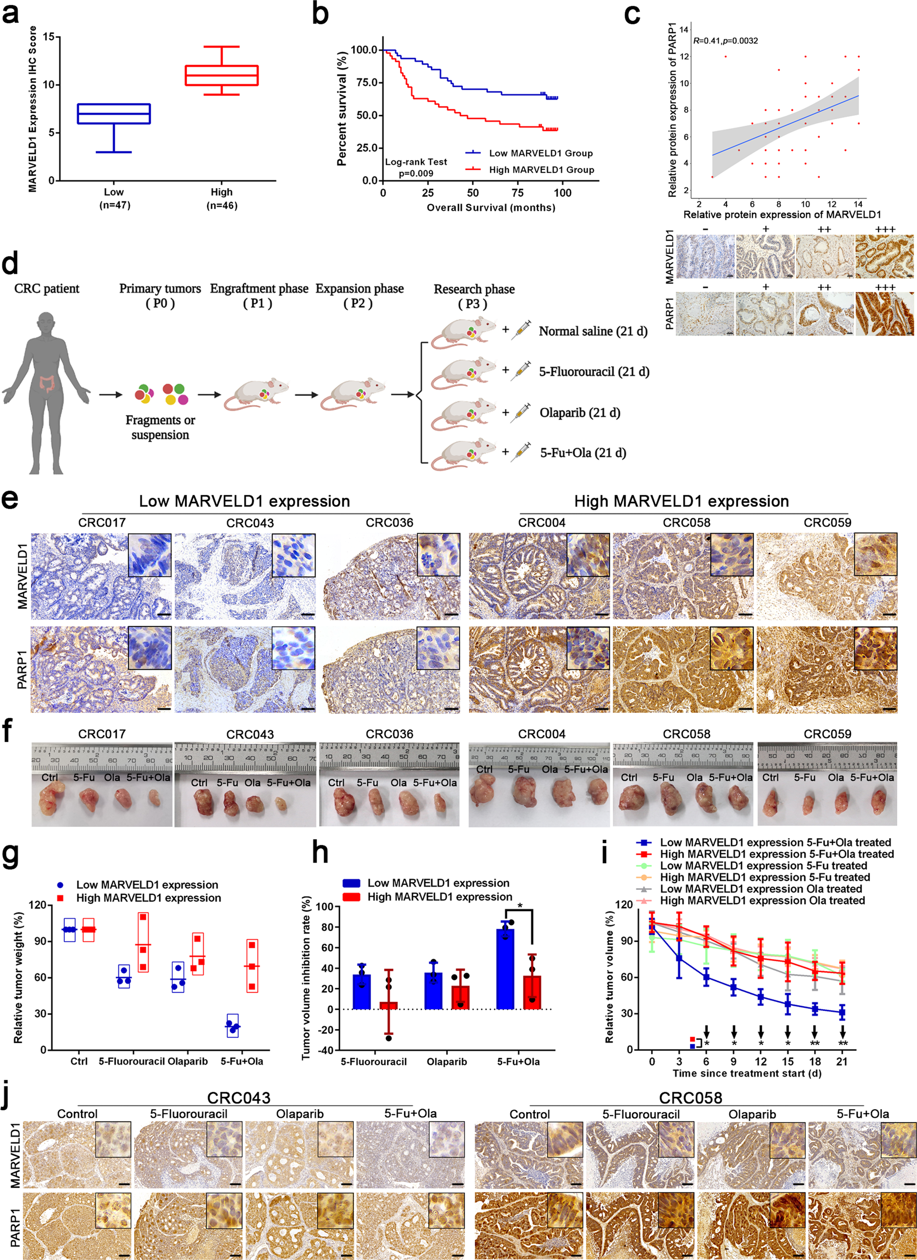
Fig. 7: The partnership of MARVELD1 and PARP1 induces resistance to 5-FU and olaparib in CRC.

a According to the IHC score, the patients were divided into a low MARVELD1 expression group (n = 47) and a high MARVELD1 expression group (n = 46). b The OS curves for the two groups in the CRC tissue microarray. c The correlation between PARP1 and MARVELD1 expression in the CRC tissue microarray according to the IHC score and the representative images of MARVELD1 and PARP1 protein expression in a CRC tissue microarray from 93 patients (−, +, ++, +++). d Schematic diagram showed the PDX establishment pipeline with 5-fluorouracil, olaparib or combined treatment. e The levels of MARVELD1 and PARP1 expression were analyzed by IHC in CRC PDX models. Scale bar, 100 μm. Partial magnification show the localizations of MARVELD1 and PARP1 in the nucleus. f PDX tumor sizes are shown after grouping and treatment for 3 weeks. g, h The relative tumor weight or the inhibition rates after the indicated treatments in low or high MARVELD1 expression PDX models. i The relative tumor volumes were measured each 3 days until 21 days in PDX models. *p < 0.05, **p < 0.01. j The levels of MARVELD1 and PARP1 expression were analyzed by IHC in PDX models after the indicated treatments. Scale bar, 100 μm. Partial magnification show the localizations of MARVELD1 and PARP1 in the nucleus.