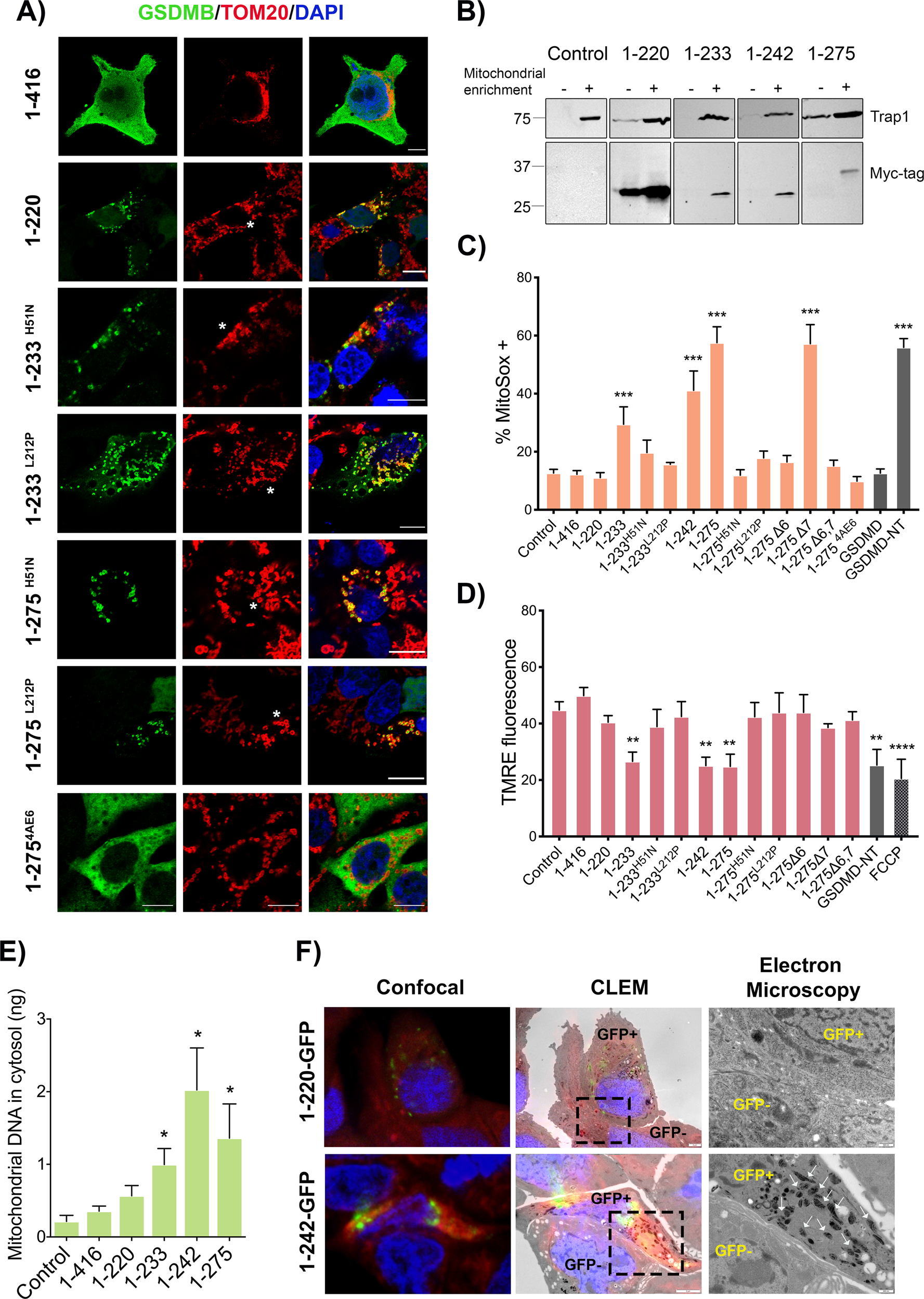
Fig. 3: Mitochondrial localization of cytotoxic GSDMB-NT constructs associates with mitochondrial damage.

HEK293T cells were transiently transfected (48 h) with the indicated GSDMB constructs. A Intracellular localization of GSDMB constructs (green; NT antibody SIGMA) and co-localization with mitochondria (red; TOM20) by immunofluorescence and confocal microscopy analysis. Note that GSDMB-NT constructs mostly localize in dot-like or round-shaped mitochondria (asterisks). Nuclei was stained with DAPI (blue). Scale bar represents 10 μm. B Mitochondrial localization of cytotoxic GSDMB-NT constructs by immunoblot in cytosolic and mitochondrial enriched fractions. Cytosol (C) and mitochondrial (M) fractions were analyzed by immunoblot probed for Myc-tag and Trap1. Mitochondrial damage was analyzed in transiently transfected HEK293T cells with mitoSOX assay using flow cytometry (48 h post-transfection) (C) or with fluorescence assay to measure membrane potential (TMRE) (D). E Quantification of mitochondrial DNA (mtDNA) presence in cytosolic fraction of HEK293T cells was analyzed by qRT-PCR. The 1-416 control was used as negative control because it does colocalize with mitochondria. MitoSOX, TMRE or mtDNA release values represent means ± SEMs of eight independent experiments. Differences between empty vector control and each GSDMB construct were tested by two-tailed unpaired t-test: *p < 0,05, **p < 0,01 and ***p < 0,001. GSDMD-NT was used as a positive control and, in TMRE assay, FCCP (carbonilcyanide p-triflouromethoxyphenylhydrazone) was used as a positive control for reducing mitochondrial membrane potential. F Correlative light-electron microscopy (CLEM) study in 23132/87 cell lines. The expression of 1–220-GFP or 1–242-GFP GSDMB-NT constructs was induced with Doxycycline. Mitochondria was labelled by mitoTracker Deep Red. Cells were analyzed using CLEM technique that combines immunofluorescence confocal and electron microscopy. The first column depicts confocal microscopy images showing GSDMB-GFP (green) and mitochondria (red). The second column shows the same area with the overlay confocal/electron microscope (CLEM). The last column shows a magnified image (by electron microscopy) of the dotted area indicated in the CLEM picture. Cells expressing the indicated GSDMB-NT-GFP construct are labelled as GFP + and adjacent negative cells are indicated as GFP-. White arrows indicate high electrodense mitochondria in 1–242-GFP positive cells.