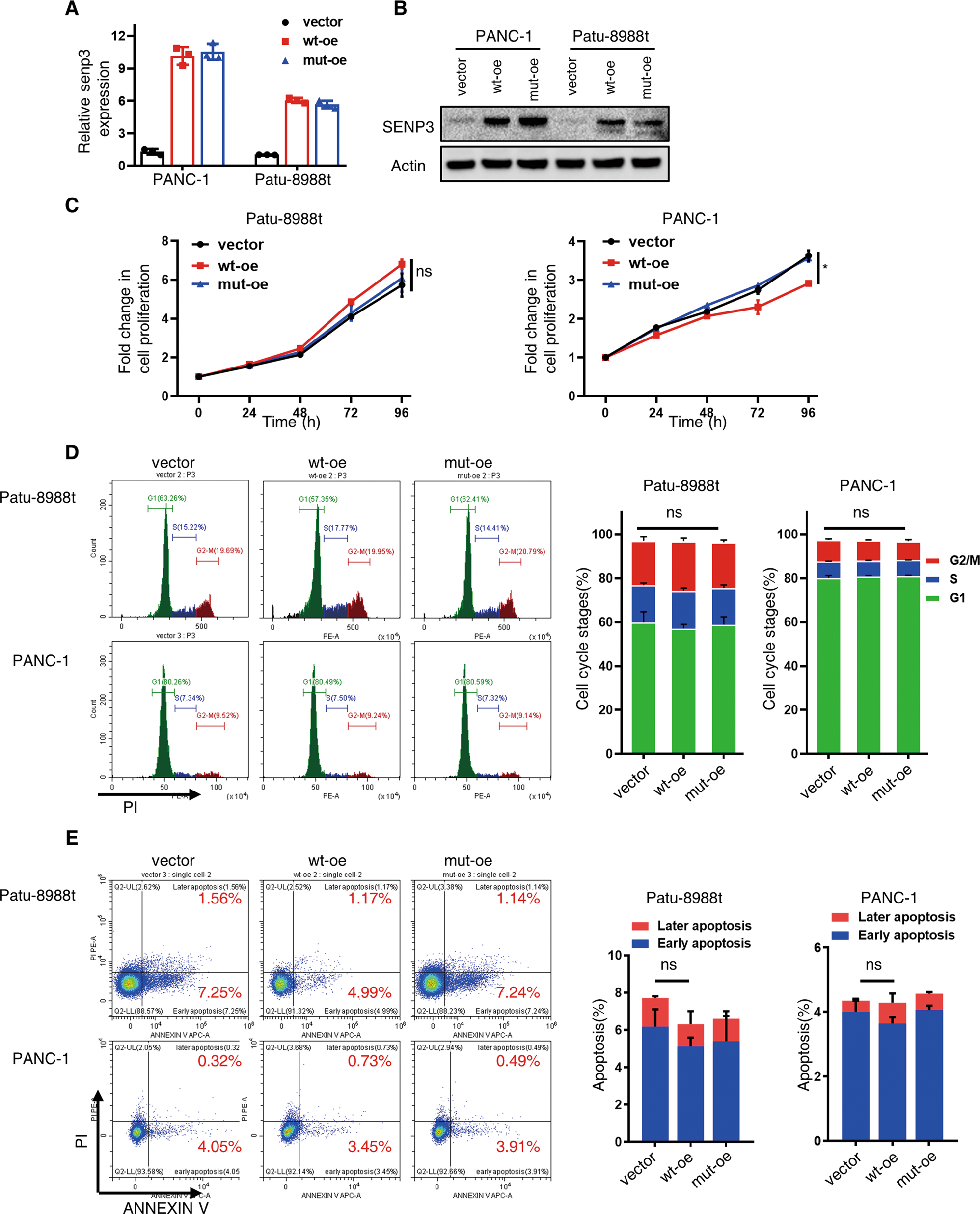
Fig. 2: SENP3 is dispensable for PDAC proliferation.
From: SUMO specific peptidase 3 halts pancreatic ductal adenocarcinoma metastasis via deSUMOylating DKC1

SENP3 expression in cells was determined by RT-qPCR (A) and western blot (B). C Cell growth curve of Patu-8988t and PANC-1 cells endogenous overexpressing of vector or wild-type SENP3 or inactive mutant SENP3 via CCK8 assay. D Cell cycle analysis of Paut-8988t and PANC-1 cells endogenous overexpressing of vector or wild-type SENP3 or inactive mutant SENP3. E Apoptosis analysis of Paut-8988t and PANC-1 cells endogenous overexpressing of vector or wild-type SENP3 or inactive mutant SENP3. Unpaired t test, ns, no significance; *p < 0.05.