Fig. 1: p53-independent effects of curcumin on CRC cells.
From: Curcumin activates a ROS/KEAP1/NRF2/miR-34a/b/c cascade to suppress colorectal cancer metastasis

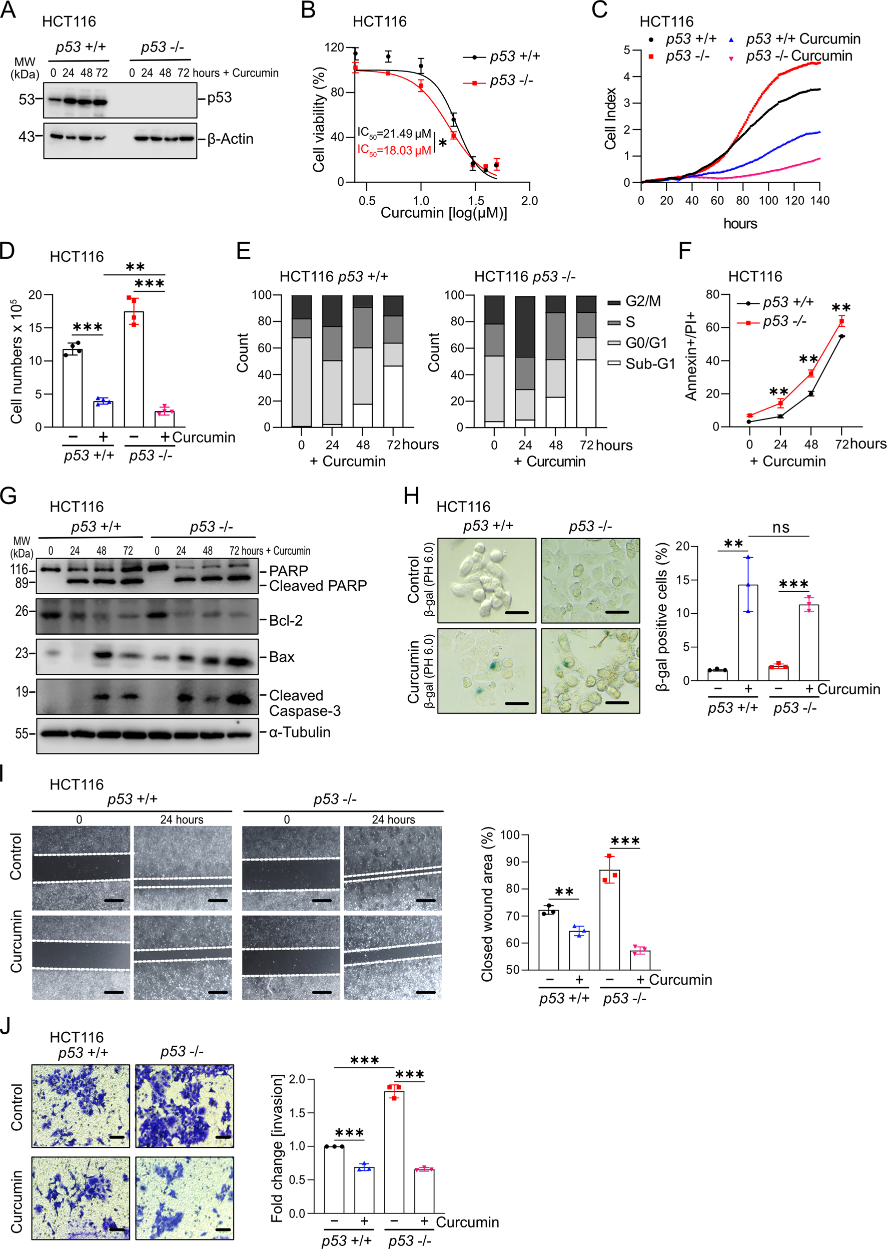
A Detection of p53 protein by Western blot analysis after treatment with curcumin. β-Actin served as a loading control. B Cell viability of HCT116 cells exposed to different concentrations of curcumin for 48 hours was determined by MTT assays. C Impedance of HCT116 cells treated with curcumin. D Determination of cell number at the final time point of the experiment shown in (C). E Cell cycle analysis using propidium iodide (PI) staining. F Analysis of apoptosis in HCT116 cells treated with curcumin determined by Annexin V FITC and propidium iodide staining. G The level of cleaved PARP, Bcl-2, Bax, and cleaved caspase-3 was analyzed by Western blot analysis after being treated with curcumin for the indicated periods in HCT116 cells. α-Tubulin served as a loading control. H Detection of senescent cells after exposure to curcumin for 48 hours determined by pH 6 β-gal staining. Scale bars: 100 μm. I Wound healing assay of HCT116 cells treated with curcumin for 24 hours (left panel). Results represent the mean (%) of wound closure (right panel). J Determination of invasion in a modified Boyden-chamber assay. Relative invasion of HCT116 cells treated with curcumin for 48 hours. Scale bars: 100 μm. In panels (B), (C), (F), (H), (I), and (J) (n = 3), and (D) (n = 4) mean values ± SD are shown. *P < 0.05, **P < 0.01, ***P < 0.001.