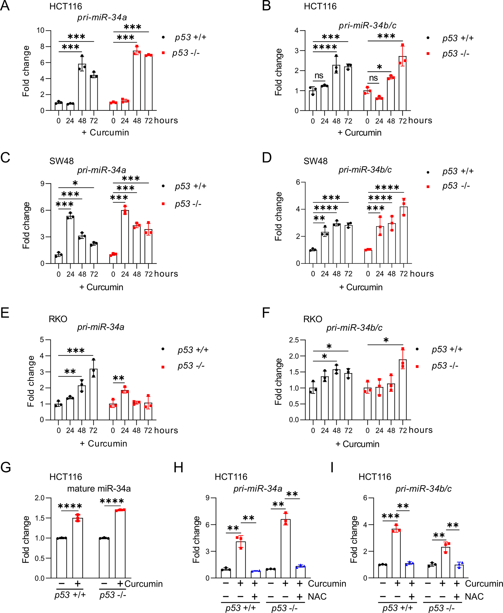
Fig. 3: Curcumin up-regulates miR-34a and miR-34b/c independent of p53.
From: Curcumin activates a ROS/KEAP1/NRF2/miR-34a/b/c cascade to suppress colorectal cancer metastasis

A–F qPCR analysis of pri-miR-34a and pri-miR-34b/c expression after treatment of the indicated cells with 15 μM curcumin for the indicated periods. G qPCR analysis of mature miR-34a expression in HCT116 cells after treatment with 15 μM curcumin for 48 hours. H, I qPCR analyses of pri-miR-34a and pri-miR-34b/c expression in HCT116 cells after treatment with curcumin and/or NAC for 48 hours. In (A)–(I) mean values ± SD are shown (n = 3). **P < 0.01, ***P < 0.001, ****P < 0.0001.