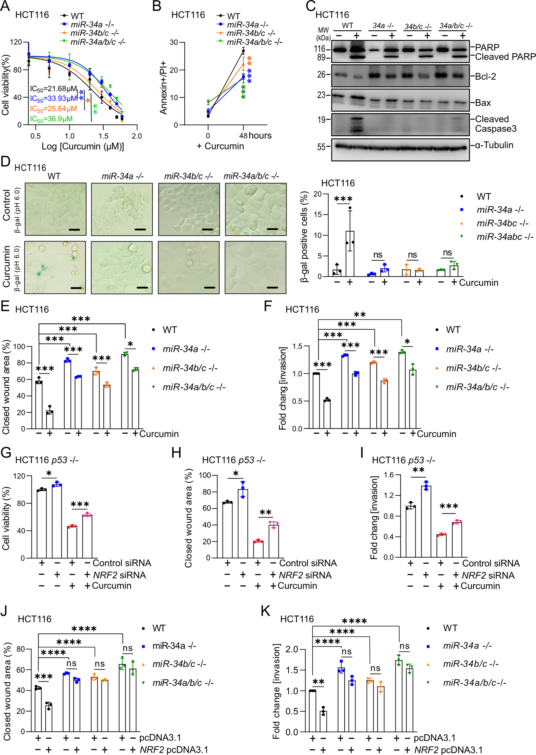
Fig. 5: miR-34a and miR-34-b/c mediate the effects of curcumin on CRC cells.
From: Curcumin activates a ROS/KEAP1/NRF2/miR-34a/b/c cascade to suppress colorectal cancer metastasis

A The indicated cell lines were treated with increasing concentrations of curcumin for 48 hours. IC50 was determined by MTT assays. B Analysis of apoptosis after treatment with 15 μM curcumin for 48 hours determined by Annexin V-FITC and PI staining. C The expression of cleaved PARP, Bcl-2, Bax, and cleaved caspase 3 after treatment with 15 μM curcumin for 48 hours was determined by Western blot analysis. D Detection of senescent cells after curcumin treatment for 48 hours by pH 6 β-gal staining. E Evaluation of migration by wound healing assay 24 hours after treatment with curcumin. F Analysis of invasion using Boyden chamber assays 48 hours after treatment with curcumin or DMSO. G. Analysis of cell viability in HCT116 p53-deficient cells by MTT assay after transfection NRF2 siRNA pool or control siRNA pool 24 hours with curcumin for 48 hours. H Wound healing assay in HCT116 p53-deficient cells treated with curcumin for 24 h after transfection with NRF2-specific siRNA pool or control siRNA pool. I Invasion assay of HCT116 p53-deficient cells exposed to curcumin for 48 hours after transfection with NRF2-specific siRNA pool or control siRNA pool. J Evaluation of migration by wound healing assay 24 hours after transfection with pcDNA3.1 or NRF2 pcDNA3.1. K Analysis of invasion using Boyden chamber assays after transfection with pcDNA3.1 or NRF2 pcDNA3.1. In panels A, B, and D–H mean values ± SD (n = 3) are shown. *P < 0.05, **P < 0.01, ***P < 0.001, ****P < 0.0001.