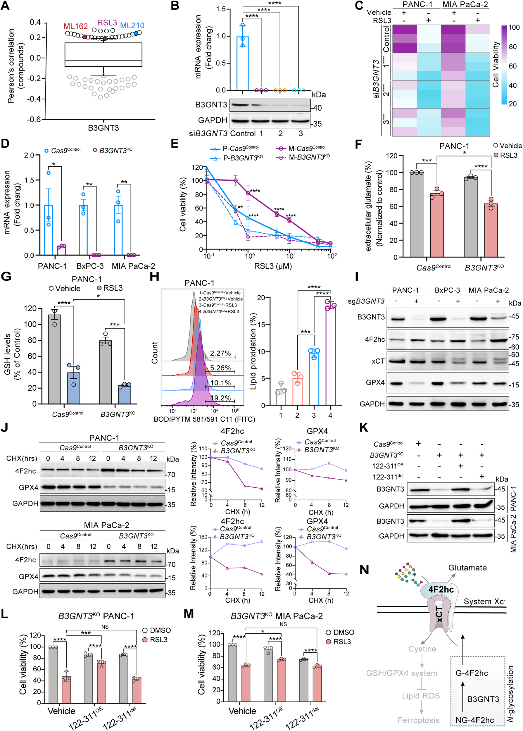
Fig. 4: Deletion of the glycosyltransferase B3GNT3 enhances ferroptosis response in PDAC cells.

A High expression of B3GNT3 shows a positive correlation with resistance to ferroptosis inducers (RSL3 (PCC = 0.19), ML162 (PCC = 0.206), and ML210 (PCC = 0.239)) in cancer cells. Data mined from the CTRP. B mRNA and protein levels of B3GNT3 in siB3GNT3 PANC-1 cells were quantified by qRT–PCR and western blotting. C Cell viability measurement of siControl and siB3GNT3 PANC-1 and MIA PaCa-2 cells treated with 0.8 μM RSL3 for 12 h. D The mRNA expression levels of B3GNT3 were detected in PANC-1, BxPC-3, and MIA PaCa-2 cells with indicated genotypes. E Cell viability measurement in Cas9Control and B3GNT3KO cell lines treated with a range of RSL3 doses for 12 h. F–H Measurement of extracellular glutamate (F), GSH (G), and lipid ROS (H) in Cas9Control and B3GNT3KO PANC-1 cells treated with 0.8 μM RSL3 for the indicated times. I Western blotting analyzing the protein expression of B3GNT3, 4F2hc, xCT, and GPX4 in PANC-1, BxPC-3, and MIA PaCa-2 cells with indicated genotypes. J CHX-chase analysis for PANC-1 and MIA PaCa-2 cells with the indicated genotypes. Cells were treated with 20 μM CHX at the indicated intervals, and then the expression of 4F2hc and GPX4 was measured by immunoblotting, and the intensity of 4F2hc and GPX4 was quantified and normalized to that at the 0-time point. K Western blotting analyzing the protein expression of B3GNT3 in B3GNT3KO PANC-1 and MIA PaCa-2 cells transfected with 122-311OE and 122-311del plasmids, respectively. L, M Cell viability analysis of B3GNT3 knockout PANC-1 (L) and MIA PaCa-2 cells (M) transfected with 122-311OE and 122-311del plasmids, respectively, with or without 0.8 μM RSL3 treatment for 12 h. N The schematic diagram shows that B3GNT3 promotes the conversion of non-glycosylated (NG) 4F2hc into glycosylated (G) 4F2hc through N-glycosylation modification, then N-glycosylated 4F2hc translocate to the cell membrane to enhance the resistance of PDAC cells to ferroptosis. The western blotting experiment was representative of two biological replicates with similar results. All data are shown as the mean ± SD. Statistical significance among the indicated groups was assessed by ANOVA analysis or unpaired Student’s t-test. NS: no significance. *P < 0.05, **P < 0.01, ***P < 0.001, ****P < 0.0001.