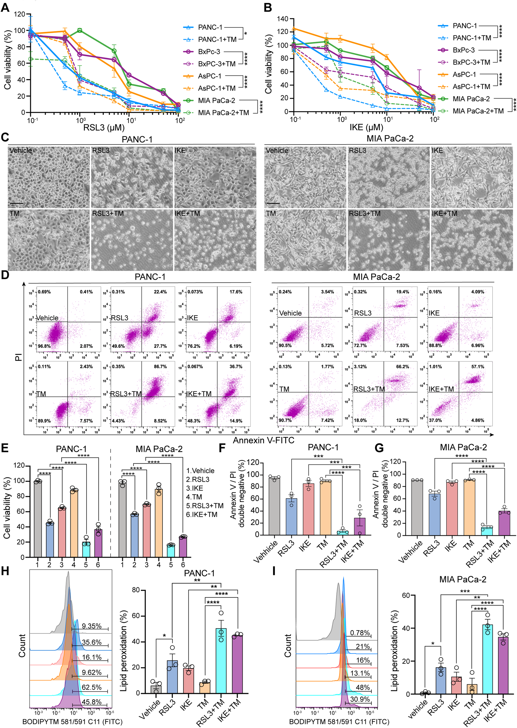
Fig. 7: Treatment with N-glycosylation inhibitor TM largely sensitized PDAC cells to ferroptosis.

A, B Cell viability analysis of PDAC cells treated with RSL3 and IKE when combined with or without TM. C–I PANC-1, and MIA PaCa-2 cells were treated with 0.8 μM RSL3, 20 μM IKE, 10 μg/ml TM, RSL3 + TM, or IKE + TM for 12 h, respectively. Representative cell death images are shown in (C). Scale bar, 50 μm. D, F, G Apoptotic assay by FITC Annexin V/PI staining, primary FACS plots (D), and quantification diagram (F, G) are displayed. E Cell viability analysis. H, I Lipid ROS were stained with BODIPY™ 581/591 C11, and the levels were assayed by FACS in the FITC channel. All data are shown as the mean ± SD. Statistical significance among indicated groups was assessed by ANOVA analysis or unpaired Student’s t-test. *P < 0.05, **P < 0.01, ***P < 0.001, ****P < 0.0001.