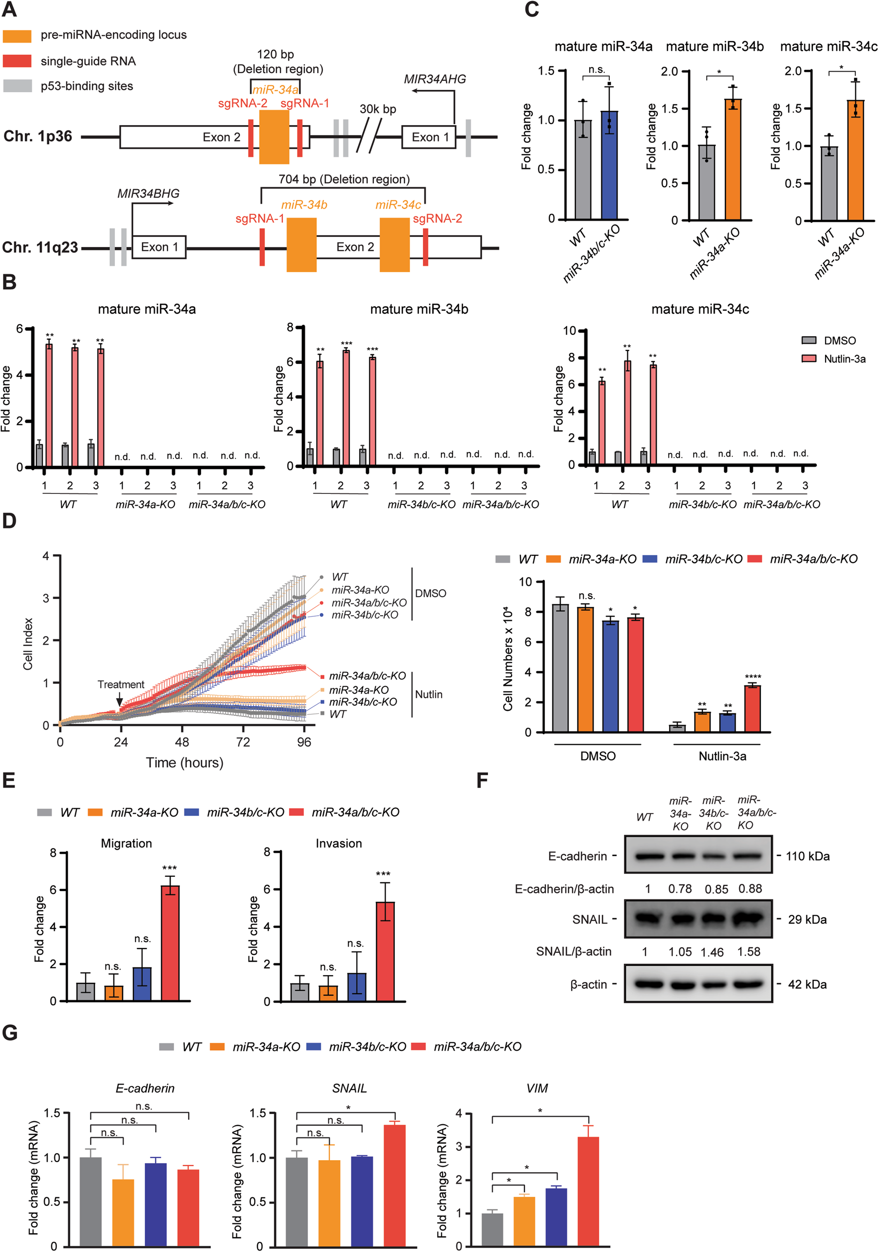
Fig. 1: Deletion of miR-34a/b/c increases cell proliferation, migration and invasion, and promotes EMT in HCT116 cells.

A Schematic illustrations of miR-34a and miR-34b/c genomic location and deletion of the mature miRNA coding regions using a CRISPR-Cas9 approach. MiRNA encoding loci are indicated as orange columns. Single-guide RNAs (sgRNAs) targeted regions are shown as red columns. Gray columns indicate p53-binding sites. B qPCR analysis of mature miR-34 expression after addition of DMSO or 10 μM of Nutlin-3a for 48 h. C qPCR analysis of mature miR-34 expression in miR-34a-KO and miR-34b/c-KO cells. D Proliferation of miR-34-deficient HCT116 cells was determined by real-time cellular impedance assay using an xCELLigence system. Cell numbers were determined at the end point. E Quantification of cellular migration or invasion using Boyden-chamber assays. F Western blot analysis and G qPCR analysis of EMT markers. Results are presented as the mean ± SD (n = 3) for B–E and G with *p < 0.05, **p < 0.01, ***p < 0.001, ****p < 0.0001, n.s. no significance.