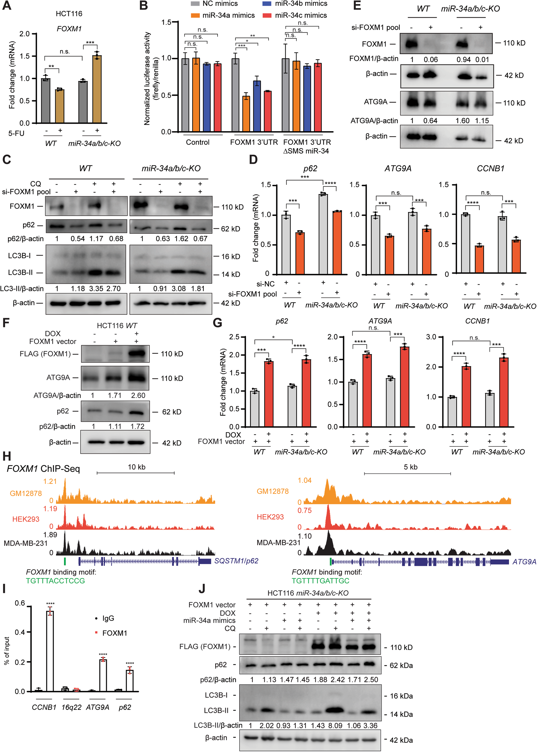
Fig. 6: Upregulation of FOXM1 mediates enhancing effects of miR-34a/b/c loss on autophagy by regulating p62 and ATG9A.

A qPCR analysis of FOXM1 in WT or miR-34a/b/c-KO HCT116 cells after treatment with DMSO or 5-FU for 48 h. B Dual luciferase reporter assay was performed 48 h after miR-34a/b/c-KO HCT116 cells were transfected with indicated miRNA mimics and reporter plasmids. C Immunoblotting analysis of autophagic flux of cells transfected with 10 nM si-FOXM1 pools (siRNA pools specifically targeting FOXM1). WT and miR-34a/b/c-KO cells were transfected with si-NC or si-FOXM1 pool for 48 h. 20 μM of chloroquine was added for 4 h before harvesting cells for Western blot analysis. D qPCR analysis of indicated mRNAs in WT or miR-34a/b/c-KO HCT116 cells after transfection with si-NC or si-FOXM1 pool for 48 h. E Western blot analysis of ATG9A protein after transfection with si-NC or si-FOXM1 pool for 48 h. F Immunoblotting analysis of indicated proteins after HCT116 cells transfected with FOXM1 vector and addition of doxycycline (DOX) for 48 h. G qPCR analysis of indicated mRNAs in WT or miR-34a/b/c-KO HCT116 cells after transfection with FOXM1 vector and addition of DOX for 48 h. H Cistrome Data Browser representation of FOXM1 ChIP-Seq profiles at the genomic regions of p62 and ATG9A. I ChIP-qPCR analysis of FOXM1 occupancy at the promoter regions of p62 and ATG9A. Chromatin was enriched by anti-FOXM1 or anti-rabbit-IgG antibodies. CCNB1 and 16q22 served as positive and negative control, respectively. J Immunoblotting analysis of autophagic flux of HCT116 miR-34a/b/c-KO cells co-transfected with FOXM1 expression vector and NC mimics or miR-34a mimics. 20 μM of chloroquine (CQ) was added for 4 h before harvesting cells for Western blot analysis.