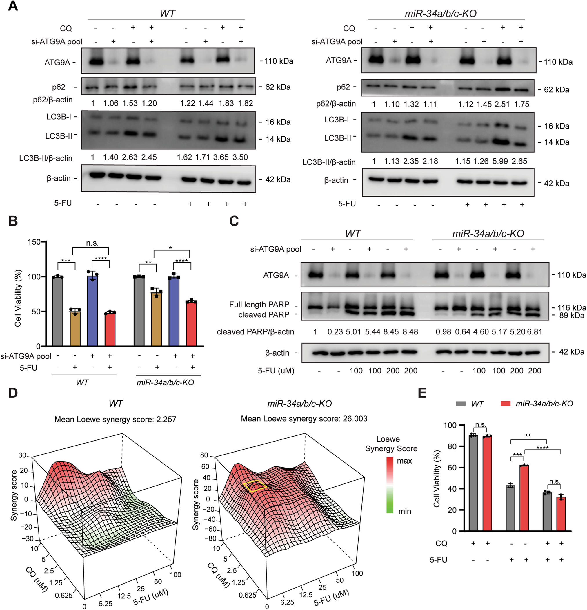
Fig. 7: Inhibition of autophagy re-sensitized miR-34a/b/c-KO cells to 5-FU.

A WT or miR-34a/b/c-KO cells were transfected with 10 nM si-NC or si-ATG9A pool for 24 h and then subjected to DMSO or 5-FU treatment for 48 h. 20 μM of chloroquine was added for the last 4 h before harvesting cells for Western blot analysis of the indicated proteins. B Cells were transfected with 10 nM si-NC or si-ATG9A for 48 h, and then re-seeded in 96-well plates and incubated for 24 h. After that, cells were treated with DMSO or 5-FU for 72 h before subjected to cell viability determination. C Western blot analysis of cleaved-PARP in DMSO or 5-FU treated cells transfected with si-NC or si-ATG9A for 24 h. D Analysis of synergistic effects of combined treatment of 5-FU and CQ in WT or miR-34a/b/c-KO cells. Cells were treated for 48 h with 5-FU and/or CQ as indicated and then subjected to cell viability analysis and Loewe synergy score estimation. The most synergistic concentrations are highlighted with a yellow square. E Cell viability assays showing cytotoxicity of 6.25 μM of 5-FU or 2.5 μM of CQ or their combination. Results are presented as the mean ± SD (n = 3) for B and E with *p < 0.05, **p < 0.01, ***p < 0.001, ****p < 0.0001, n.s. no significance.