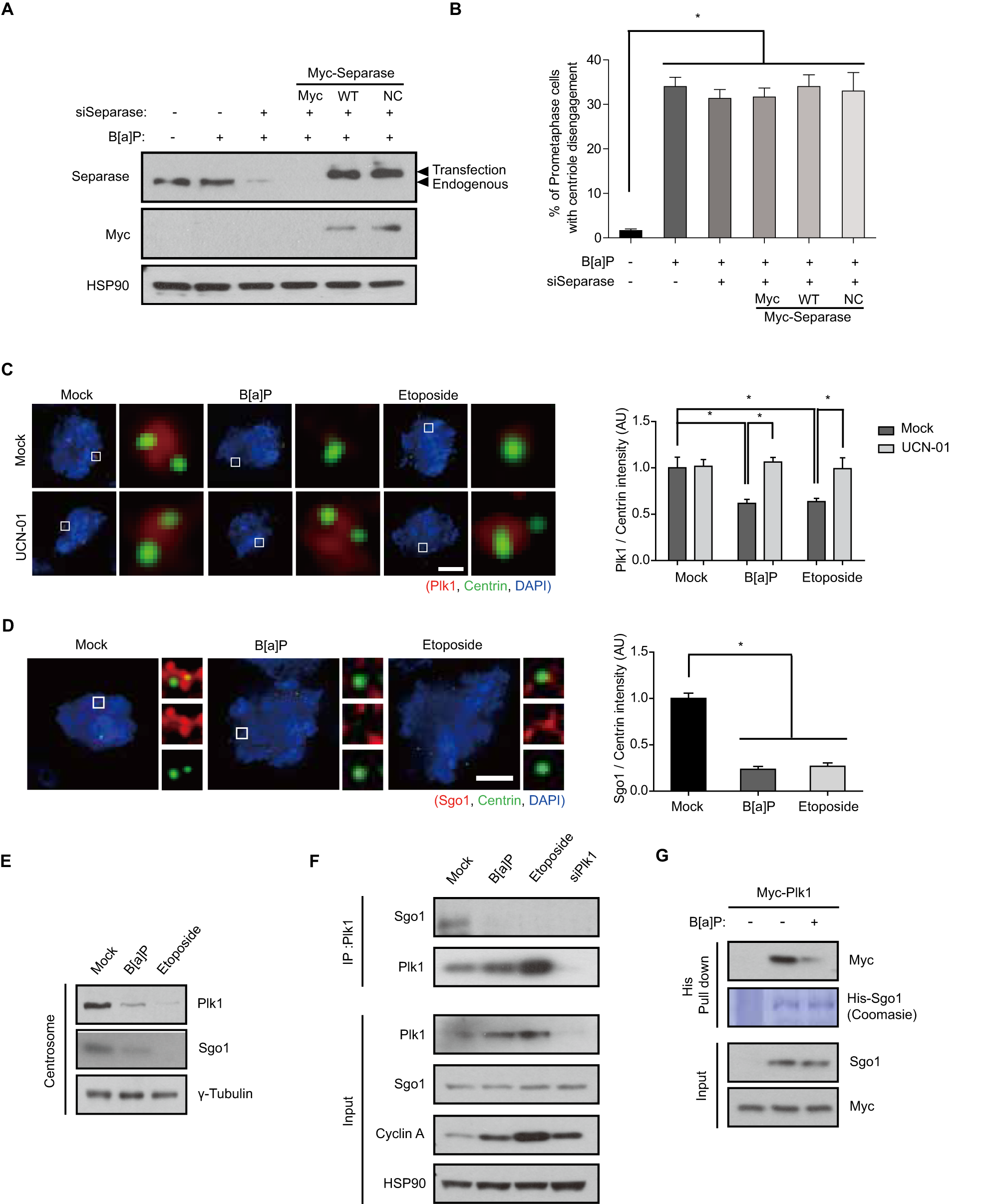
Fig. 4: DDR disrupts the translocation of Plk1 and Sgo1 to the centrosome.
From: Hornerin mediates phosphorylation of the polo-box domain in Plk1 by Chk1 to induce death in mitosis

A, B Twenty-four hours after siRNA transfection, HeLa cells were transfected with plasmids containing WT or noncleavable (NC) mutant separase and treated with B[a]P for 48 h. The lysates were analyzed by Western blotting with the indicated antibodies. Prometaphase cells with centriole disengagement were counted, and the data were plotted (n = 300). C, D The intensity of Plk1 and Sgo1 in the centrosome after genotoxic stress treatment (n = 30). E Forty-eight hours after treatment with the indicated chemicals, centrosomes were purified and analyzed by Western blotting with the indicated antibodies. F Immunoprecipitates from chemically treated HeLa cells were analyzed by immunoblotting. G Lysates from plasmid transfected cells were incubated with Ni-beads immobilized with His-Sgo1. Pulled-down proteins were analyzed by immunoblotting. Images of uncropped blots and gels are provided as a Supplementary Material file. AU, arbitrary units, Scale bars, 5 µm. Error bars, SEM. *p < 0.01 (two-tailed t test).