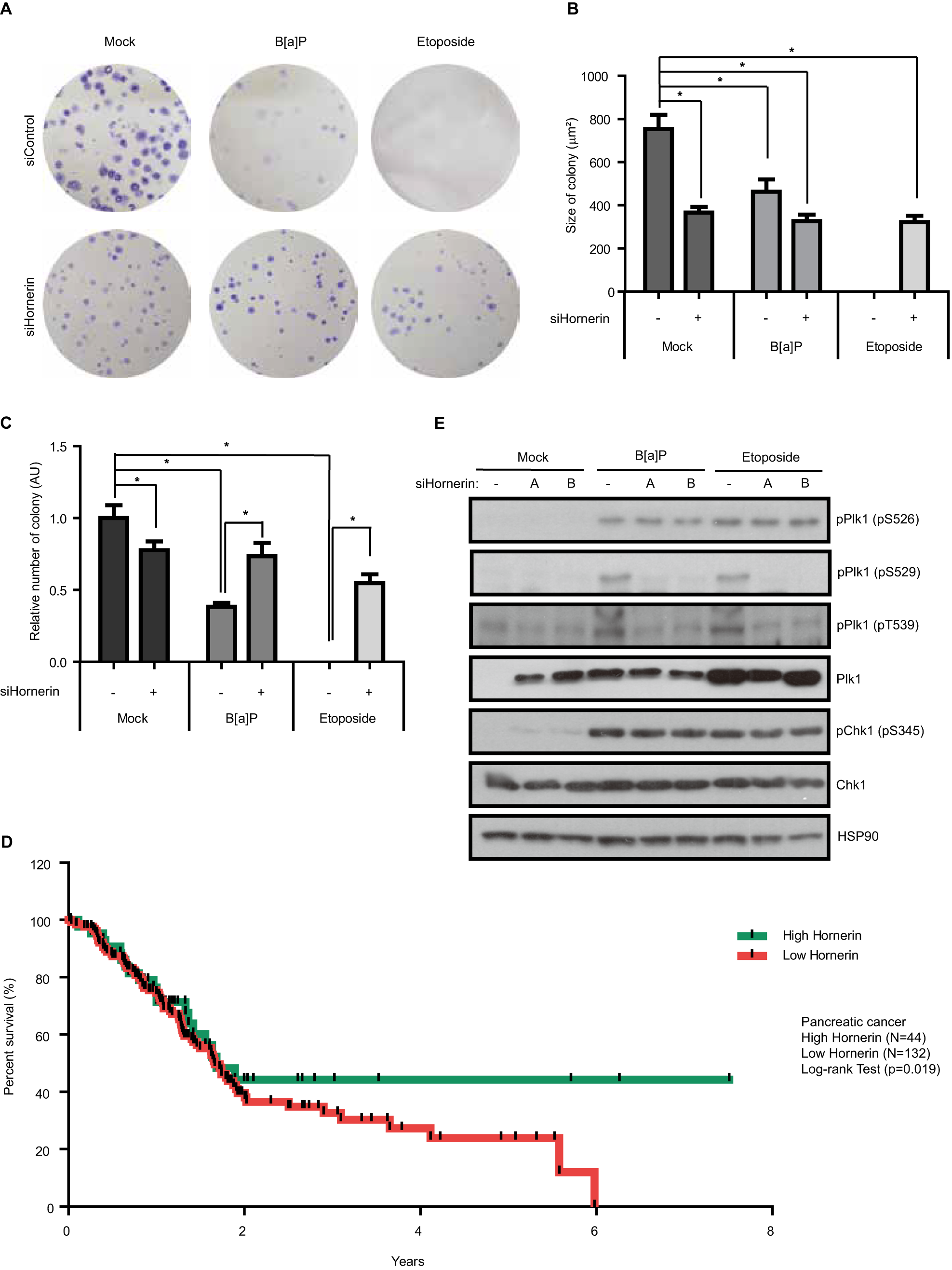
Fig. 8: Hornerin is indispensable for DDR-induced mitotic catastrophe.
From: Hornerin mediates phosphorylation of the polo-box domain in Plk1 by Chk1 to induce death in mitosis

A Colony formation assay (14 days) following hornerin knockdown. The image is representative of three independent experiments. B The formation of colonies by B[a]P (0.5 µM, replaced every three days) or etoposide (1 µM, replaced every three days) was quantified and plotted. C The size of colonies was quantified and plotted (n = 100 colonies from three independent experiments). D The survival curves of patients stratified according to the expression of hornerin mRNA in the TCGA database. Log-rank P value for Kaplan-Meier plot showing results from analysis of correlation between mRNA expression level and patient survival. E HeLa cells were treated with the indicated DDAs and analyzed by immunoblotting. AU, arbitrary units, Error bars, SEM. *p < 0.01 (two-tailed t test).