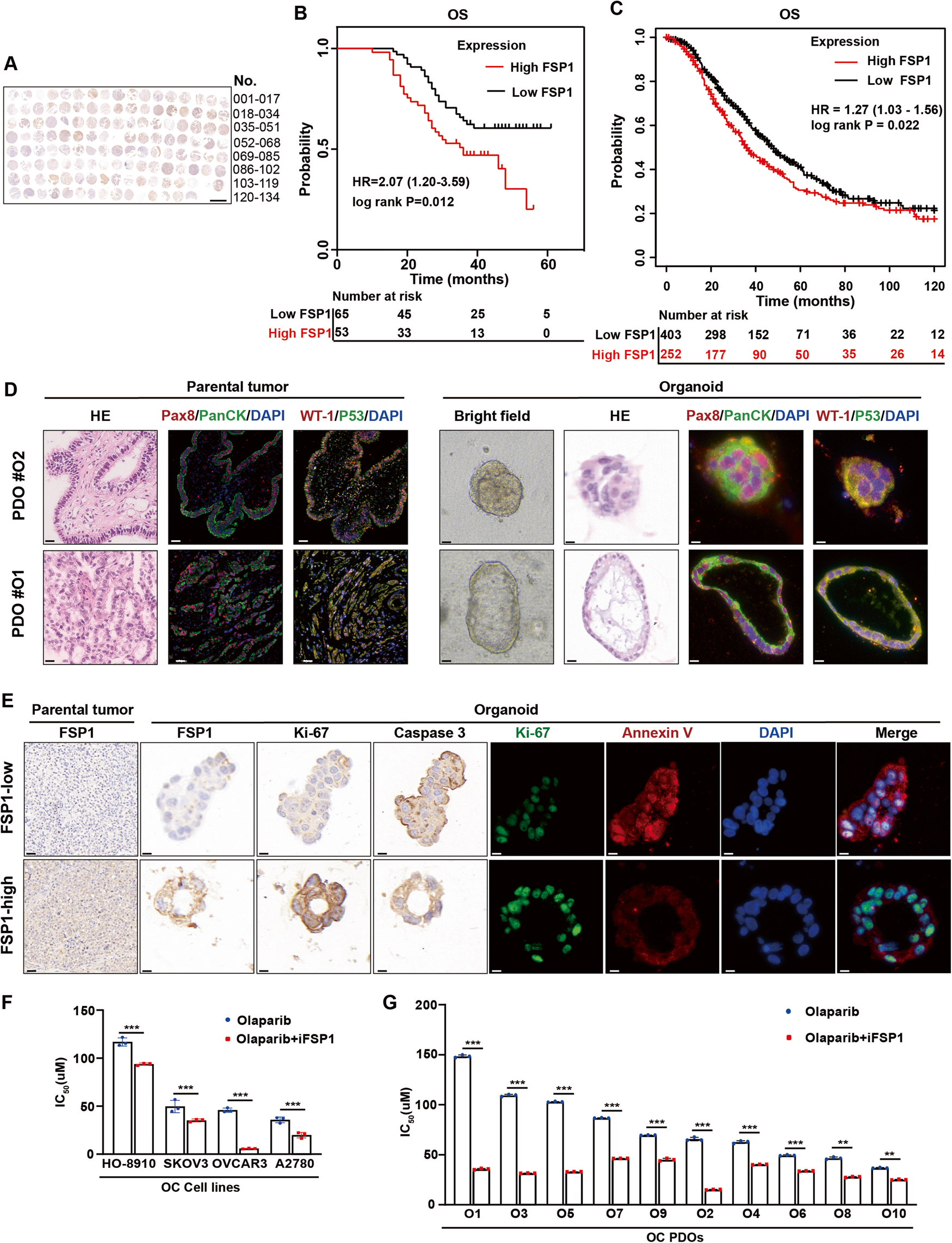
Fig. 1: FSP1 overexpression is a risk predictor for poor prognosis in OC and FSP1 inhibitors enhance PARPi sensitivity in BRCA-proficient OC.

A Immunohistochemistry analysis of FSP1 levels in the tissue microarray of ovary tumours (N = 131) and normal ovary (N = 3). Patients were grouped into FSP1-high (N = 53) or FSP1-low group (N = 65) depending on the median expression of FSP1. Scale bar: 2.5 mm. B Survival analysis of overall survival (OS) was performed in the FSP1-high/low group (A). C Survival analysis was performed in the OC patients from the database (https://kmplot.com/analysis/) based on the FSP1 expression. D Representative images of H&E staining and immunofluorescence staining of tumour markers (Pax8, PanCK, WT-1 and P53) of paraffin sections from OC samples and organoids. E Representative images of H&E, IHC staining (FSP1, Ki-67 and Caspase 3) and IF staining (Ki-67 and Annexin V) of OC samples and organoids. F The IC50 values (N = 3) of olaparib singly or combined with iFSP1 (10 μM) for 48 h in the HO-8910, SKOV3, OVCAR3 and A2780 OC cell lines. G The IC50 values (N = 3) of olaparib (20 μM) singly or combined with iFSP1 (25 μM) for 48 h in the 10 OC PDOs. ***P < 0.001.