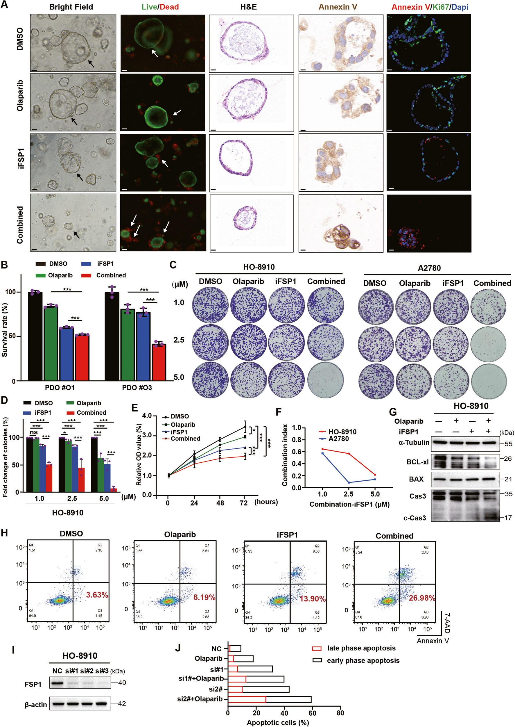
Fig. 2: The synergistic lethality of FSP1 inhibition and Olaparib in BRCA-proficient OC.

Efficacy of PDOs in response to DMSO, olaparib (20 μM), iFSP1 (25 μM) and combination for 48 h. Images of brightfield, H&E, IHC (Annexin V), live/dead staining and immunofluorescence (Annexin V and Ki-67) in the PDO. In the live/dead assay, the green represented live cells and the red was dead cells (white arrows) (A). PDO viability was assessed by cellTiter (B). ***P < 0.001. C, D In the colony formation assay, HO-8910 and A2780 cells were treated with increasing concentrations of olaparib and iFSP1 singly and in combination for 14 days (C). The number and area of colonies was quantified (D). E Cell viability was measured by CCK8 assay in HO-8910 cells after olaparib (10 μM), iFSP1 (10 μM) and in combination treatment. ***P < 0.001. F The combination index (CI) was calculated using the doses and response points (D). Immunoblots analysis of BAX, BCL-xl, pro-Caspase 3 (Cas 3) and cleaved Caspase 3 (c-Cas 3) in HO-8910 cells treated with olaparib (10 μM), iFSP1 (10 μM) and in combination for 24 h. G Images of flow cytometry analysis of Annexin V and 7-AAD markers in the HO-8910 cells treated with olaparib (10 μM) and iFSP1 (10 μM) singly and in combination for 24 h. H, I, J Response to olaparib (10 μM) treatment in FSP1-knockdown HO-8910 cells. Images of immunoblots analysis of FSP1 in the HO-8910 cells transfected with FSP1 siRNAs (I). Flow cytometry assessed the apoptotic cells in the HO-8910 cells in response to Olaparib (10 μM) after FSP1 knockdown (H, J).