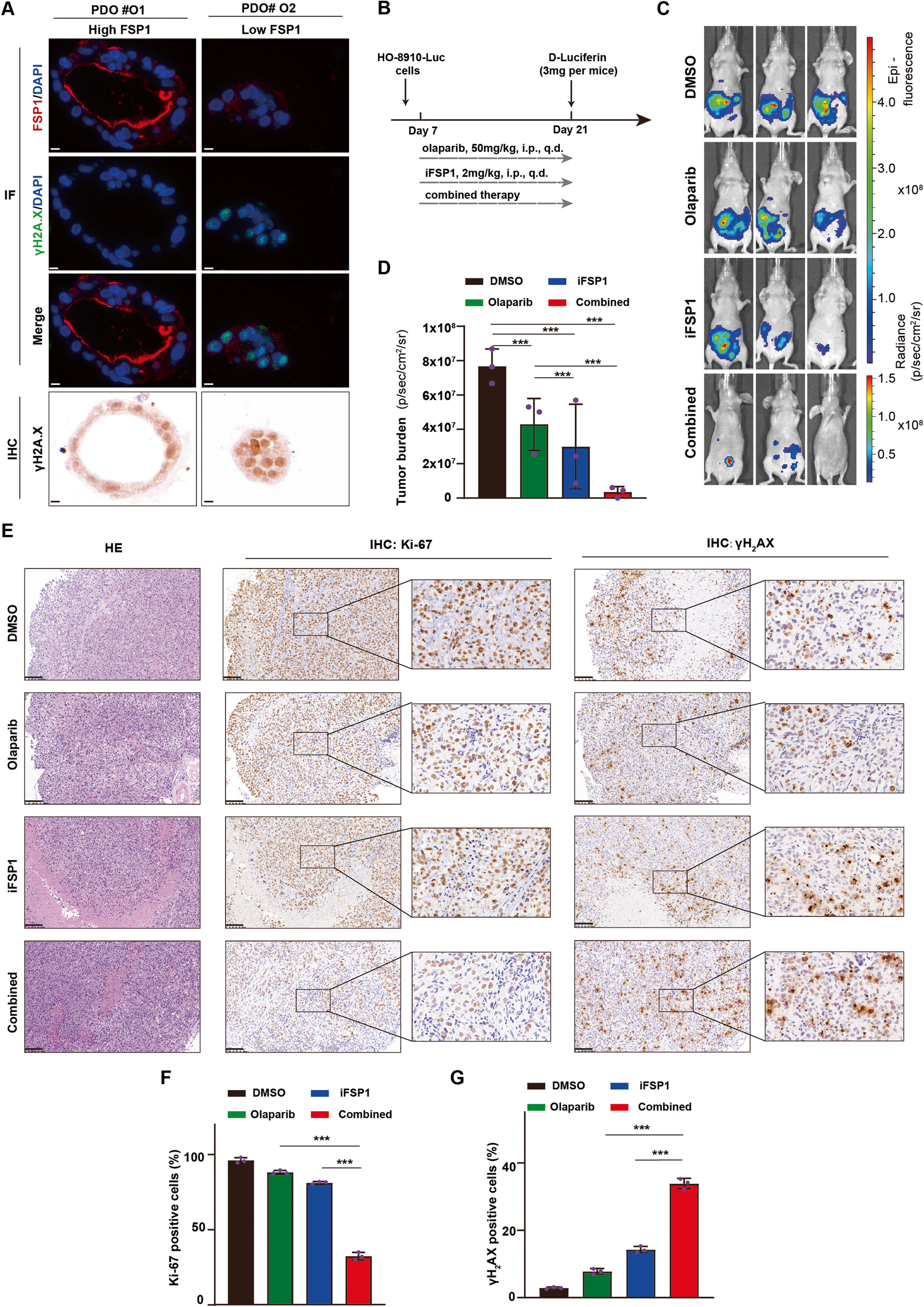
Fig. 7: FSP1 inhibition and Olaparib show synergistic killing effects in vivo.

A Representative images of immunofluorescence and IHC staining of γH2A.X in the FSP1-high and FSP1-low PDOs. Scale bar: 10 μm. B‒D The HO-8910 cells was injected into the abdominal cavity of BALB/c mice, and then treated with DMSO, Olaparib (50 mg/kg/d), iFSP1 (2 mg/kg/d) and in combination for 14 days (B). Representative bioluminescent images of mice in the four groups were taken on days 21 (N = 3 per group) (C). The tumour burden was calculated using the luminescence values (D). ***P < 0.001. E‒G Representative images of H&E and IHC staining of Ki-67 and γH2A.X in the tumours harvested from each group (E). The Ki-67 positive cells (F) and γH2A.X positive cells (G) were calculated and shown as a histogram. Scale bar: 100 μm. Data were means ± SD. ***P < 0.001.