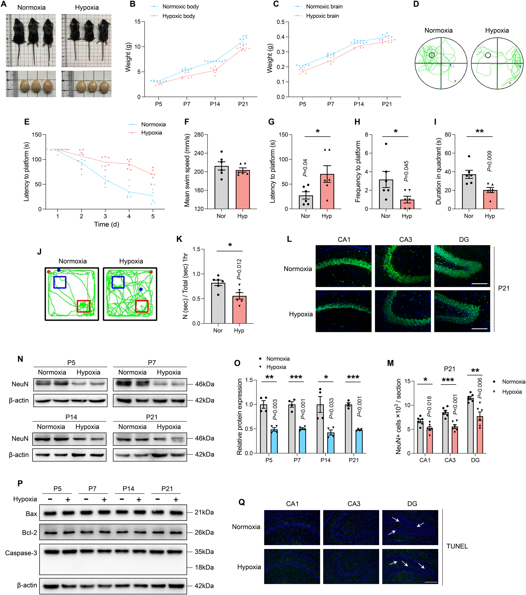
Fig. 1: Exposure to perinatal hypoxia causes abnormal development and cognitive damage in offspring.

A The representative images of the mice and the whole brain under normoxia or hypoxia conditions on postnatal day 21. B The body weights of mice in perinatal hypoxia insult and age-matched controls on P5, P7, P14, and P21. C The brain weights of mice under normoxia or hypoxia on the designated date after birth. D The representative swimming tracks of mice on P21 in the Morris water maze (n = 6). E The latency to the platform during the training sessions. F The mean swim speed, G the latency to a hidden platform, H the frequency to a hidden platform, as well as I the time in the target quadrant on the test day in the Morris water maze (n = 6). J The representative travel tracks of mice on P21 in the novel object recognition test (n = 6). K The discrimination index for mice in the novel object recognition test (n = 6). L The representative images of immunostaining (green for NeuN, blue for DAPI) in the CA1, CA3, DG regions of hippocampus under hypoxia condition. Scale bars is 200 μm. M Counts of NeuN+ neurons in CA1, CA3 and DG regions of P21 mice. N Hippocampus tissues were homogenated and lysed and protein samples were prepared. Expression levels of NeuN protein was tested by immunoblotting. O Intensity quantification was performed by Image J and normalized to β-actin. (n = 4). P Protein samples of hippocampus tissues were collected and apoptosis-related proteins were detected by immunoblotting. Represented bands for Bax, Bcl-2, Caspase-3 in hippocampus. Q The representative images of TUNEL staining (green for TUNEL positive, blue for DAPI) in the CA1, CA3, DG regions of hippocampus under hypoxia condition. Data were showed as mean ± standard error of mean (SEM) of at least three independent experiments. Statistical analyses were carried out using a two-tailed unpaired Student’s t test for comparations between two groups. *P ≤ 0.05, **P ≤ 0.01, ***P ≤ 0.001. Source data are provided as a Supplemental Material file.