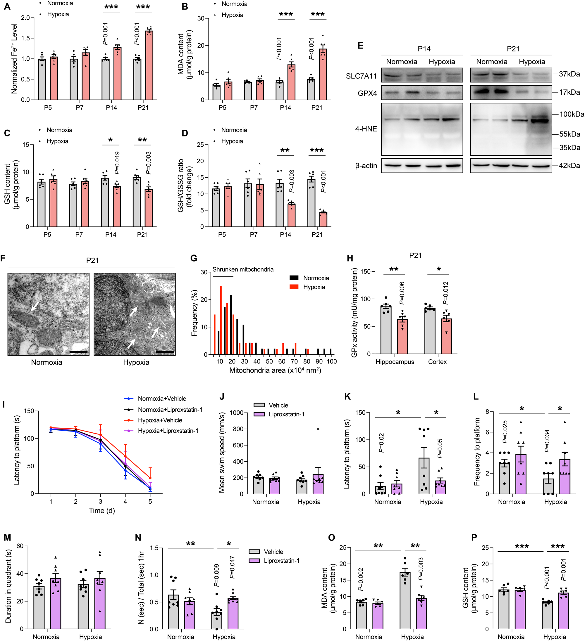
Fig. 2: Hypoxia-exposed neurons in the hippocampus develop molecular and morphological features of ferroptosis.

A The tissue iron content in the hippocampus exposed by hypoxia on P5, P7, P14, and P21, data were normalized to normoxia (n = 6). B The MDA content (μmol/g protein) in the hippocampus of mice under hypoxia conditions (n = 6). C The GSH content and D the GSH/GSSG ratio in the hippocampus of mice with or without hypoxia insult on the designated date after birth (n = 6). E Protein samples of P14 and P21 hippocampus were collected and ferroptosis-related proteins were detected by immunoblotting. Represented bands for SLC7A11, GPX4, 4-HNE in hippocampus. F Transmission electron microscopy pictures show shrunken mitochondria of P21 hippocampal neurons under hypoxia conditions. Scale bars is 400 nm. G Frequency of mitochondrial area size around the nucleus demonstrated. The number of mitochondria is counted as 50, approximately. H The GPx activity (mU/mg protein) in the hippocampus and cortex of P21 pups (n = 6). I The latency to the platform during the training sessions. J The mean swim speed, K the latency to a hidden platform, L the frequency to a hidden platform, as well as M the time in the target quadrant on the test day in the Morris water maze (n = 8). N The discrimination index for mice in the novel object recognition test (n = 8). O The MDA content (μmol/g protein) in the hippocampus of P21 mice under hypoxia conditions with or without Lip-1 administration (n = 8). P The GSH content in the hippocampus of P21 mice with or without intraperitoneal Lip-1 (n = 8). Data were showed as mean ± standard error of mean (SEM) of at least three independent experiments. Statistical analyses were carried out using a two-tailed unpaired Student’s t test for comparations between two groups. *P ≤ 0.05, **P ≤ 0.01, ***P ≤ 0.001. Source data are provided as a Supplemental Material file.