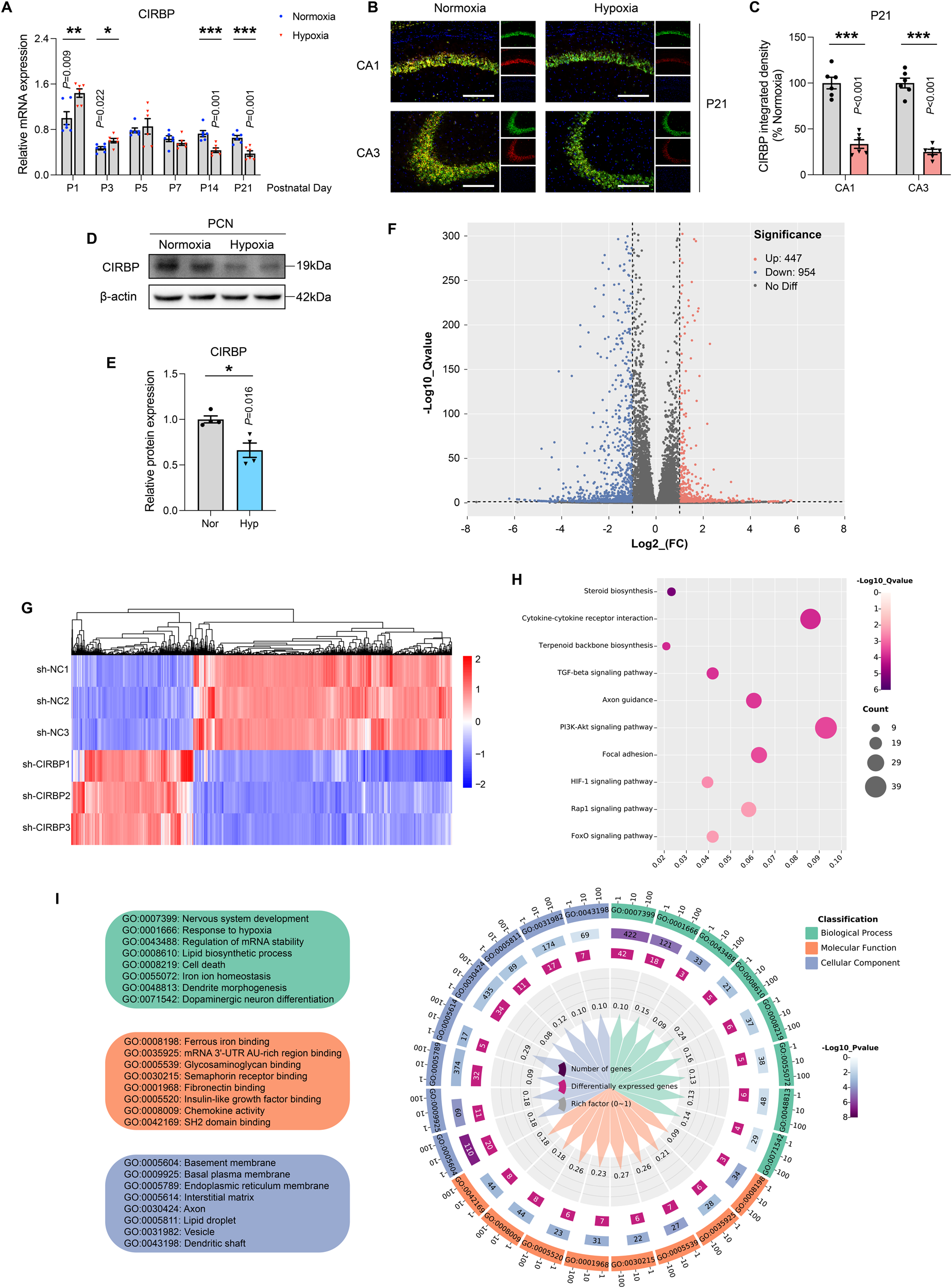
Fig. 4: Hypoxia-induced CIRBP downregulation is essential for iron homeostasis and nervous system development.

A The relative mRNA expression of CIRBP in hippocampus under normoxia or hypoxia on the designated date after birth, normalized to normoxia on P1 (n = 6). B The representative images of immunostaining (green for NeuN, red for CIRBP, blue for DAPI) in the CA1, CA3 regions of hippocampus. Scale bars is 200 μm. C Quantitative analysis of fluorescence intensity of CIRBP in hippocampal neurons. D Hypoxia-exposed primary neurons were homogenated and lysed and protein samples were prepared. Expression levels of CIRBP were tested by immunoblotting. E Intensity quantification was performed by Image J and normalized to β-actin (n = 4). F HT22 cells were transfected with lentivirus expressing shRNA against CIRBP (sh-CIRBP) or scrambled hairpin (sh-NC) followed by transcriptome RNA-sequencing. Volcano plot showed the differentially expressed genes. The −log10 Qvalue of each gene was plotted against the log2 FC of sh-CIRBP group to sh-NC group. Red dots (FC > 2, Q < 0.05) were considered as significantly upregulated genes, blue dots (FC < 0.5, Q < 0.05) indicated down-regulated genes. G Hierarchical cluster analysis and heat-map analysis to differential gene-level expression in sh-CIRBP cells. The dendrograms at the top of the heatmaps was used to depict the clustering (based on z scores) of the samples. Color bar at the right represented the color scale reflecting gene-level expression differences. H The top 10 most statistically significant pathways were demonstrated by KEGG pathway analysis. The color bar on the right represented the reflected -log10 Qvalue. Sizes of the circles represented the number of differential genes involved in the pathway. I GO enrichment analysis was utilized in biological process, molecular function, and cellular component terms. The colorful picture on the left represented the descriptions of different GO IDs. Data were showed as mean ± standard error of mean (SEM) of at least three independent experiments. Statistical analyses were carried out using a two-tailed unpaired Student’s t test for comparations between two groups. *P ≤ 0.05, **P ≤ 0.01, ***P ≤ 0.001. Source data are provided as a Supplemental Material file.