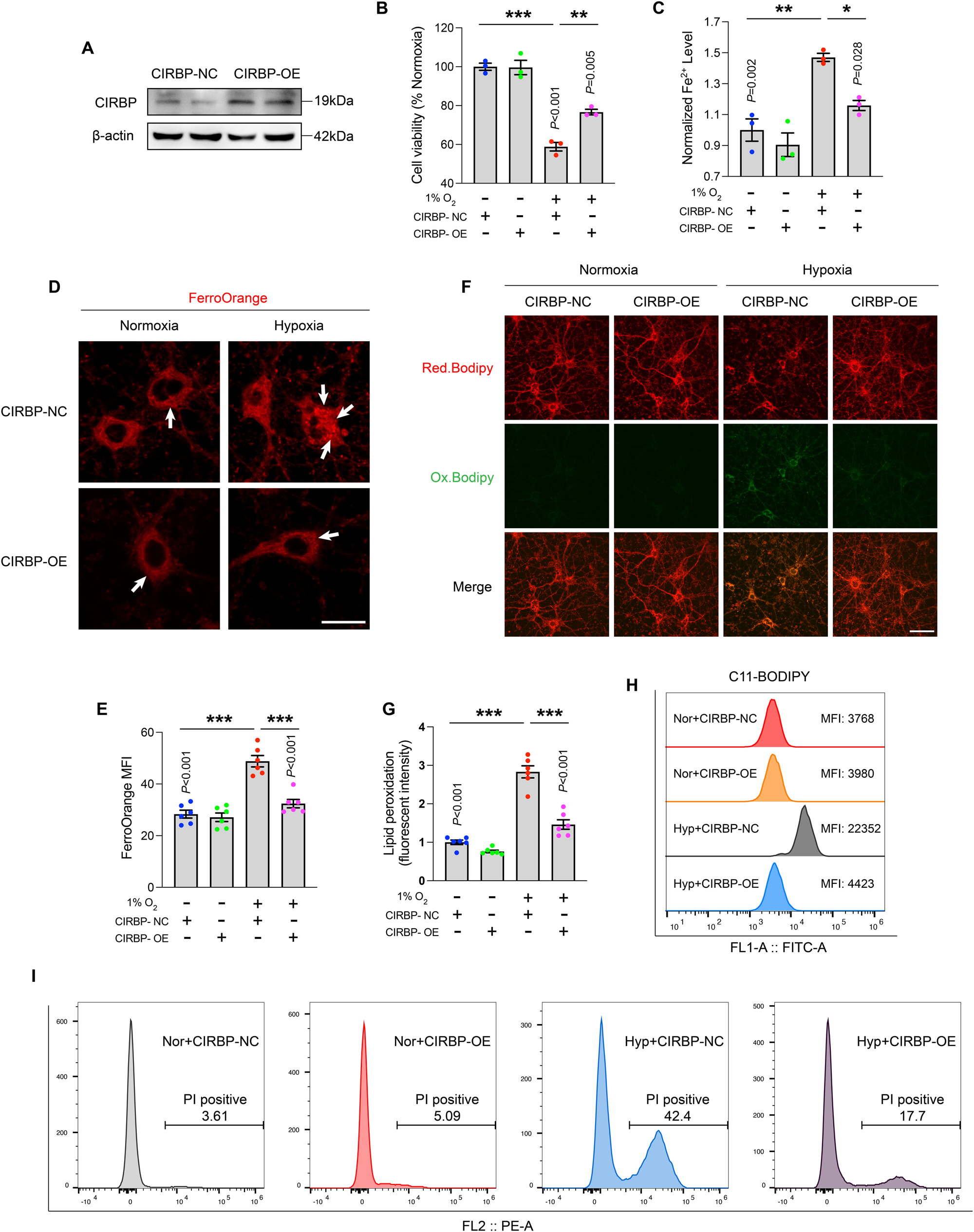
Fig. 5: Hypoxia-induced cytotoxicity and lipid peroxidation are prevented by overexpressing CIRBP in vitro.

A The overexpression efficiency of CIRBP validation by immunoblotting. B The primary neurons viability exposed by 1% O2 with or without CIRBP-OE administration (n = 3). C Quantitative analysis of ferrous ion content in primary neurons (n = 3). D The content of intracellular ferrous ions exposed to hypoxia or CIRBP-OE administration was detected by FerroOrange probe. Scale bar is 20 μm. E The iron levels are determined based on the intensities measured by Image J (n = 6). F The representative pictures of lipid peroxidation assay (red for reduction, green for oxidation) and G quantitative analysis for primary neurons under hypoxia or CIRBP-OE administration (n = 6). Scale bar is 50 μm. H The levels of C11-BODIPY in each group were determined by FACS analysis. I Cell death was measured by flow cytometry labeled PI staining. Data were showed as mean ± standard error of mean (SEM) of at least three independent experiments. Statistical analyses were carried out using two-way ANOVA and multiple t test. *P ≤ 0.05, **P ≤ 0.01, ***P ≤ 0.001. Source data are provided as a Supplemental Material file.