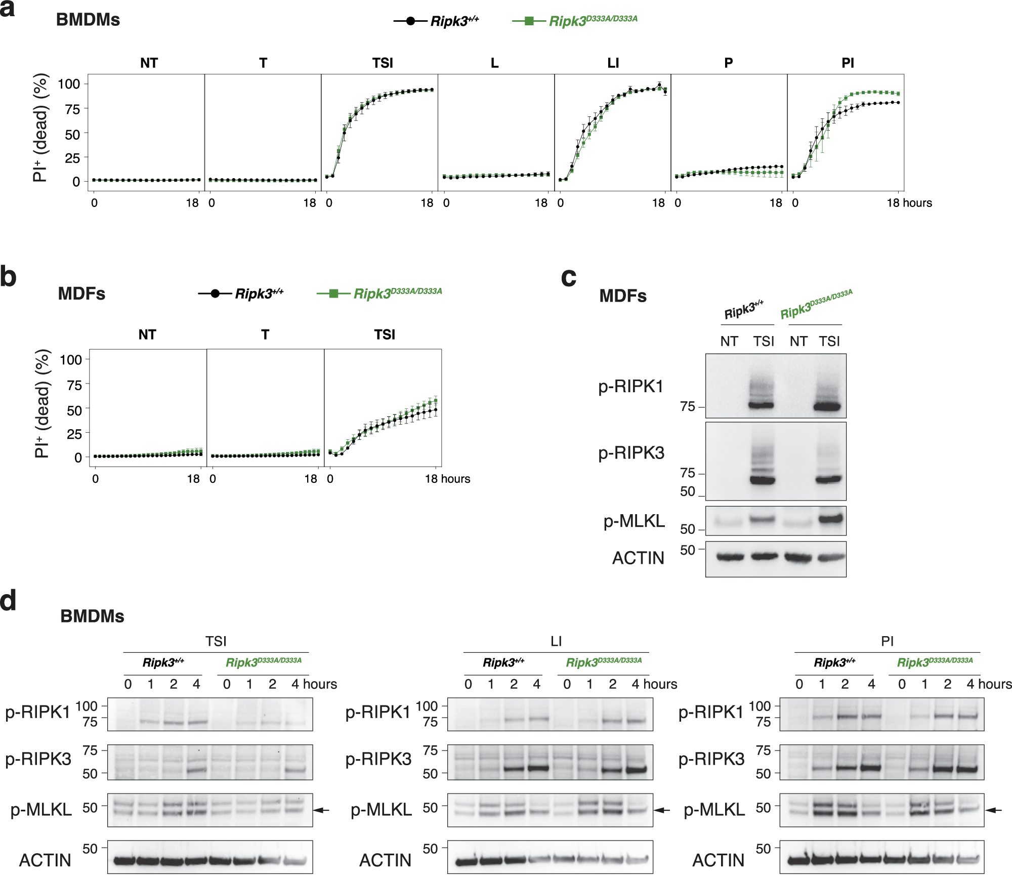
Fig. 2: Genetic blockade of caspase-8-mediated RIPK3 cleavage does not increase necroptosis in vitro.
From: RIPK3 cleavage is dispensable for necroptosis inhibition but restricts NLRP3 inflammasome activation

Cell death of BMDMs (a) and MDFs (b) monitored by time-lapse imaging of propidium iodide (PI) staining over 18 h. NT, non-treated; T, 100 ng ml−1 TNF; S, 100 nM Smac-mimetic compound A; I, 5 μM caspase inhibitor IDN-6556; L, 25 ng ml−1 LPS; P, 5 μg ml−1 poly(I:C). Data are represented as mean + SEM of N = 3 independent biological replicates per genotype. Graphs are representative of 3 independent experiments performed with 3 independent biological replicates each time. Western blot of MDFs (c) treated as in (b) for 2 h, and of BMDMs lysates (d) treated as in (a) for the indicated time. Results are representative of 2 independent experiments performed with 2 independent biological replicates.