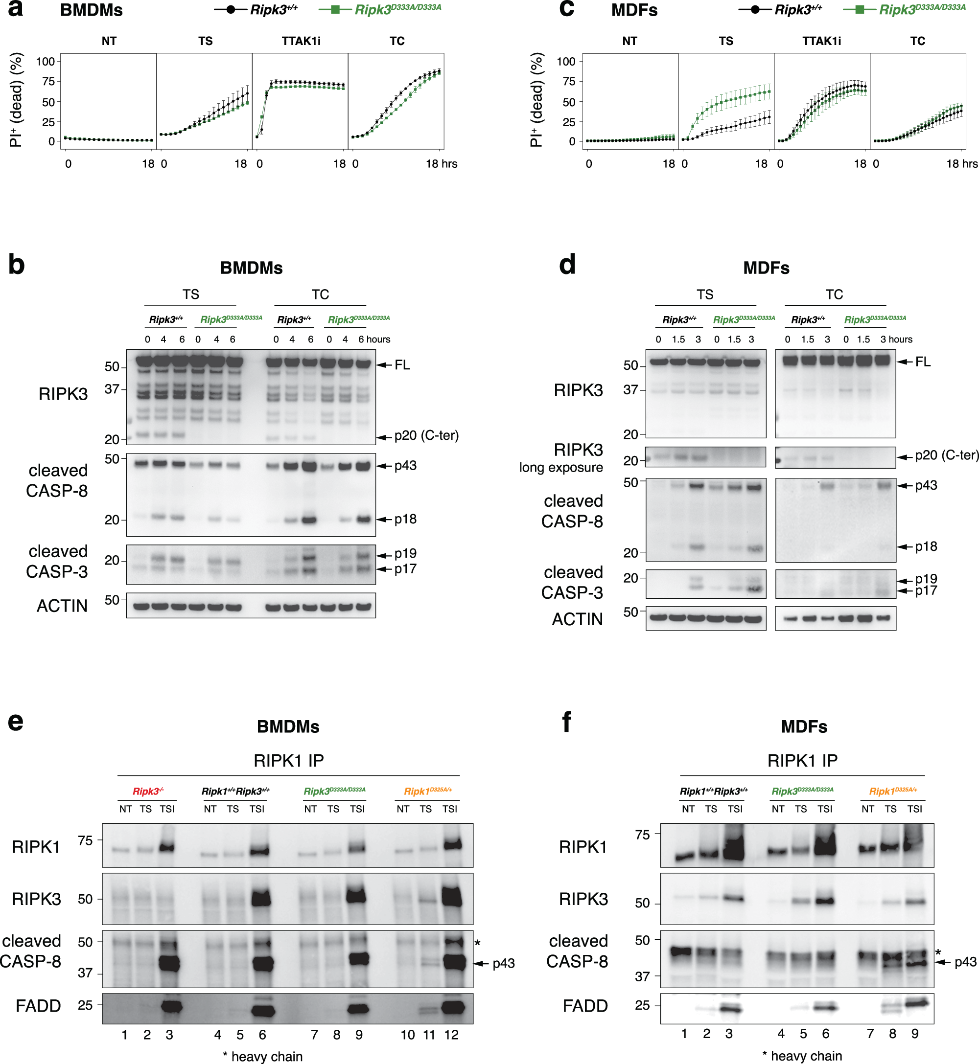
Fig. 3: Genetic blockade of caspase-8-mediated RIPK3 cleavage increases apoptosis in vitro.
From: RIPK3 cleavage is dispensable for necroptosis inhibition but restricts NLRP3 inflammasome activation

Cell death of BMDMs (a) and MDFs (c) monitored by time-lapse imaging of propidium iodide (PI) staining over 18 h. NT, non-treated; T, 100 ng ml−1 TNF; S, 100 nM Smac-mimetic compound A; TAK1i, 100 nM TAK1 inhibitor; C, 10 μg ml−1 cycloheximide. Data are represented as mean + SEM of N = 3 independent biological replicates per genotype. Graphs are representative of 3 independent experiments performed with 3 independent biological replicates each time. Western blot of BMDMs (b) treated as in (a), and of MDFs (d) treated as in (c). Results are representative of 2 independent experiments performed with 2 independent biological replicates. BMDMs (e) and MDFs (f) were treated with either 100 ng ml−1 TNF and 1 μM Smac-mimetic compound A (TS); or with 100 ng ml−1 TNF, 500 nM Smac-mimetic compound A, and 5 μM caspase inhibitor IDN-6556 (TSI). BMDMs were treated with TS for 3 h and with TSI for 1.5 h, while MDFs were treated with TS for 1.5 h and with TSI for 1 h. Immunoprecipitation was performed using anti-RIPK1 antibody. Results are representative of 2 independent experiments performed with 2 independent biological replicates.