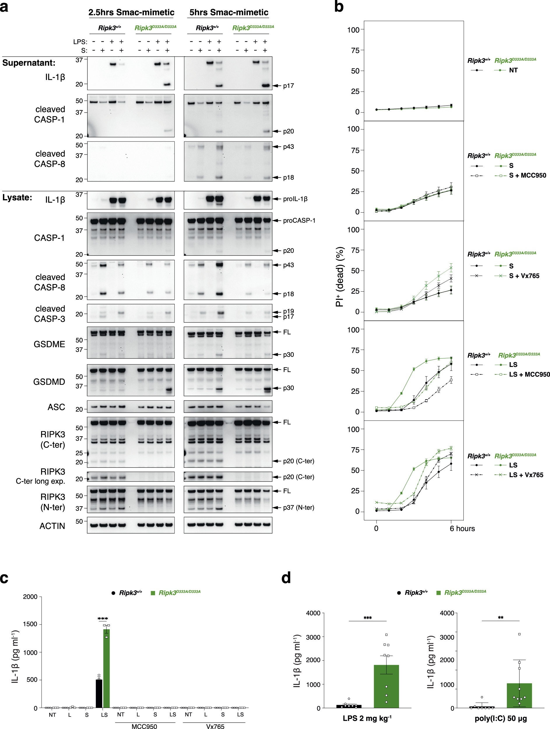
Fig. 6: RIPK3 cleavage modulates pyroptosis.
From: RIPK3 cleavage is dispensable for necroptosis inhibition but restricts NLRP3 inflammasome activation

a BMDMs were primed for 3 h with 25 ng ml−1 LPS, then treated for 2.5 h or 5 h with 500 nM Smac-mimetic compound A. Both cell lysates and supernatants were analysed by western blot. Results are representative of 3 independent experiments performed with 3 independent biological replicates. b Cell death of BMDMs monitored by time-lapse imaging of propidium iodide (PI) staining over 6 h upon priming for 3 h with 25 ng ml−1 LPS, followed by treatment using 500 nM Smac-mimetic compound A+/− MCC950 (5 μM) or Vx765 (10 μM). Data are represented as mean + SEM of N = 3 independent biological replicates per genotype. Graphs are representative of 3 independent experiments performed with 3 independent biological replicates each time. c BMDMs were primed for 3 h with 25 ng ml−1 LPS and then treated for 2.5 h with 500 nM compound A+/− MCC950 (5 μM) or Vx765 (10 μM). Cell supernatants were assayed for IL-1β by ELISA after treatment with indicated compounds. Data are represented as mean + SEM of N = 3 independent biological replicates per genotype. Graphs are representative of 3 independent experiments performed with 3 independent biological replicates each time. d Mouse littermates were challenged with either LPS (2 mg kg−1) or poly(I:C) (50 μg) via intraperitoneal injection. Mouse serum was collected 2 h after treatment and assayed for IL-1β by ELISA. Data are represented as mean + SEM of N = 8 mice (LPS) or N = 9 mice (poly(I:C)) per genotype performed twice independently. c, d **P < 0.01, ***P < 0.005.