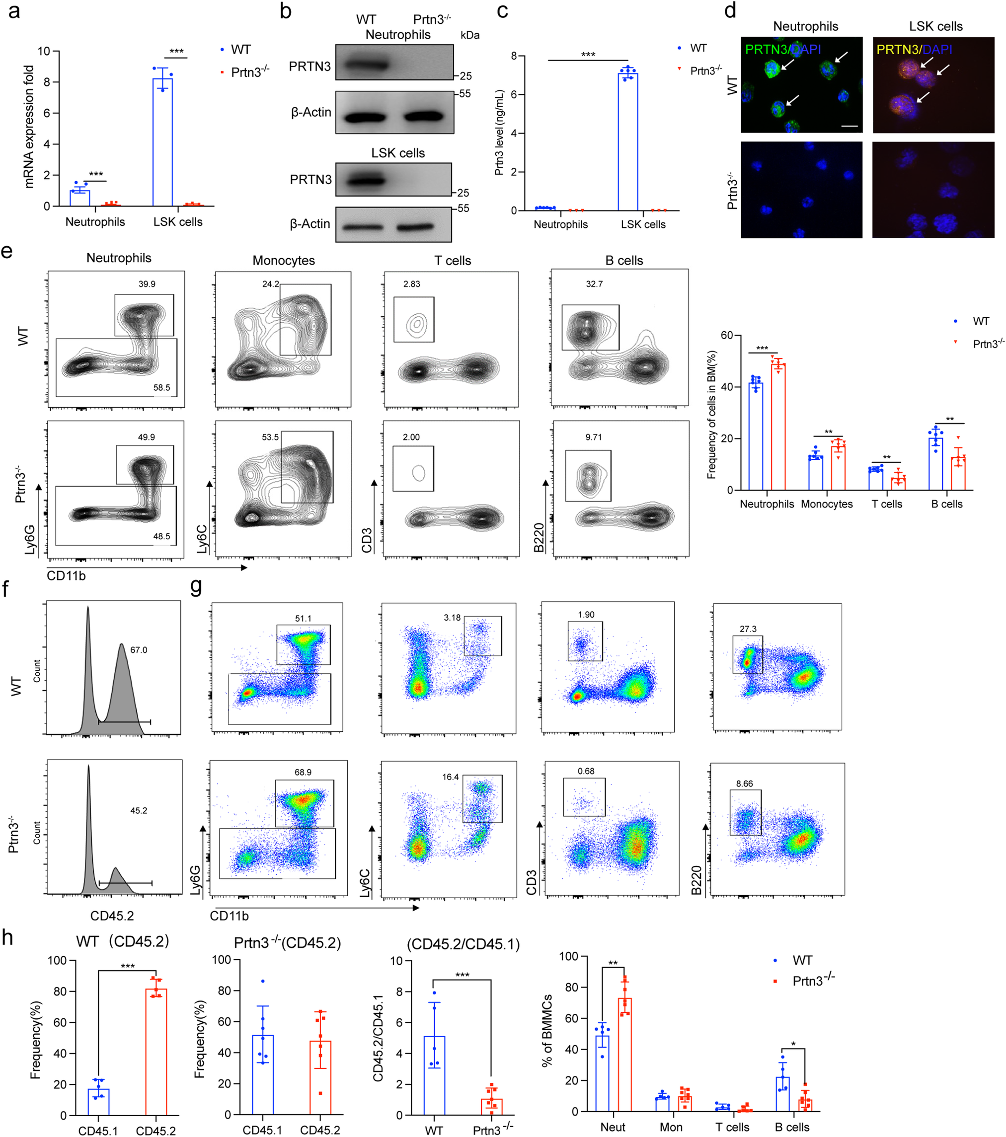
Fig. 1: PRTN3-deficiency induces myeloid differentiation in mice.
From: Proteinase 3 depletion attenuates leukemia by promoting myeloid differentiation

a–d messenger RNA (mRNA), Protein level detected by WB and ELISA, and immunofluorescence staining of Prtn3 were determined in neutrophils and LSK cells from Prtn3−/− and WT mice (n = 3); e Representative flow cytometry plots for neutrophils, monocytes, T cells and B cells in bone marrow from WT and Prtn3−/− mice. Numbers denote the frequency of each population among live singlets(n = 7). f Representative flow cytometry plots for neutrophils, monocytes, T cells, and B cells in bone marrow from the CD45.2 cells in CD45.1 recipient mice (n = 7). Numbers denote the frequency of each population among live singlets. g, h Quantification of the frequency of CD45.1, CD45.2, the ratio of CD45.2/CD45.1, neutrophils, monocytes, T cells, and B cells in the CD45.2 recipient mice (n = 7). scale bars, 50 μm; *p < 0.05, **p < 0.01, ***p < 0.001. Data are the mean ± s.d.; n: biologically independent experiments. Statistical analysis was performed using an unpaired two-tailed Student’s t test.