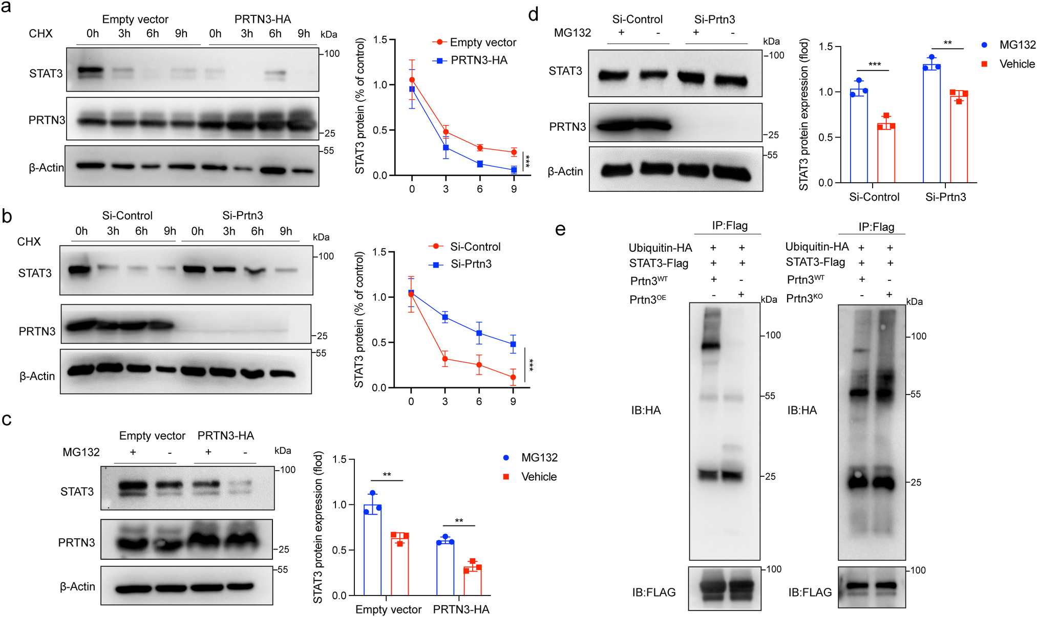
Fig. 4: PRTN3 reduced the stability of STAT3 dependent on ubiquitination.
From: Proteinase 3 depletion attenuates leukemia by promoting myeloid differentiation

a HEK293T transfected with empty vector or PRTN3-HA were treated with cycloheximide (100 ng/mL) for the indicated periods of time (n = 3); b human CD34+ cells transfected with Si-Control or Si-Prtn3 were treated with cycloheximide (100 ng/mL) for the indicated periods of time (n = 3); c HEK293T transfected with Empty vector or PRTN3-HA were treated with or without MG132 (50 μM) for 6 h (n = 3). d human CD34+ cells transfected with Si-Control or Si-Prtn3 were treated with or without MG132 (50 μM) for 6 h (n = 3). e In vitro ubiquitination assay of Empty vector, PRTN3-HA transfected to HEK293T, Si-Control or Si-Prtn3 transfected to human CD34+ cells. Cell lysates were immunoprecipitated with anti-FLAG antibody followed by immunoblotting analysis with anti-HA or anti-FLAG antibody (n = 3). *p < 0.05, **p < 0.01, ***p < 0.001. Data are the mean ± s.d.; n: biologically independent experiments. Statistical analysis was performed using an unpaired two-tailed Student’s t test.