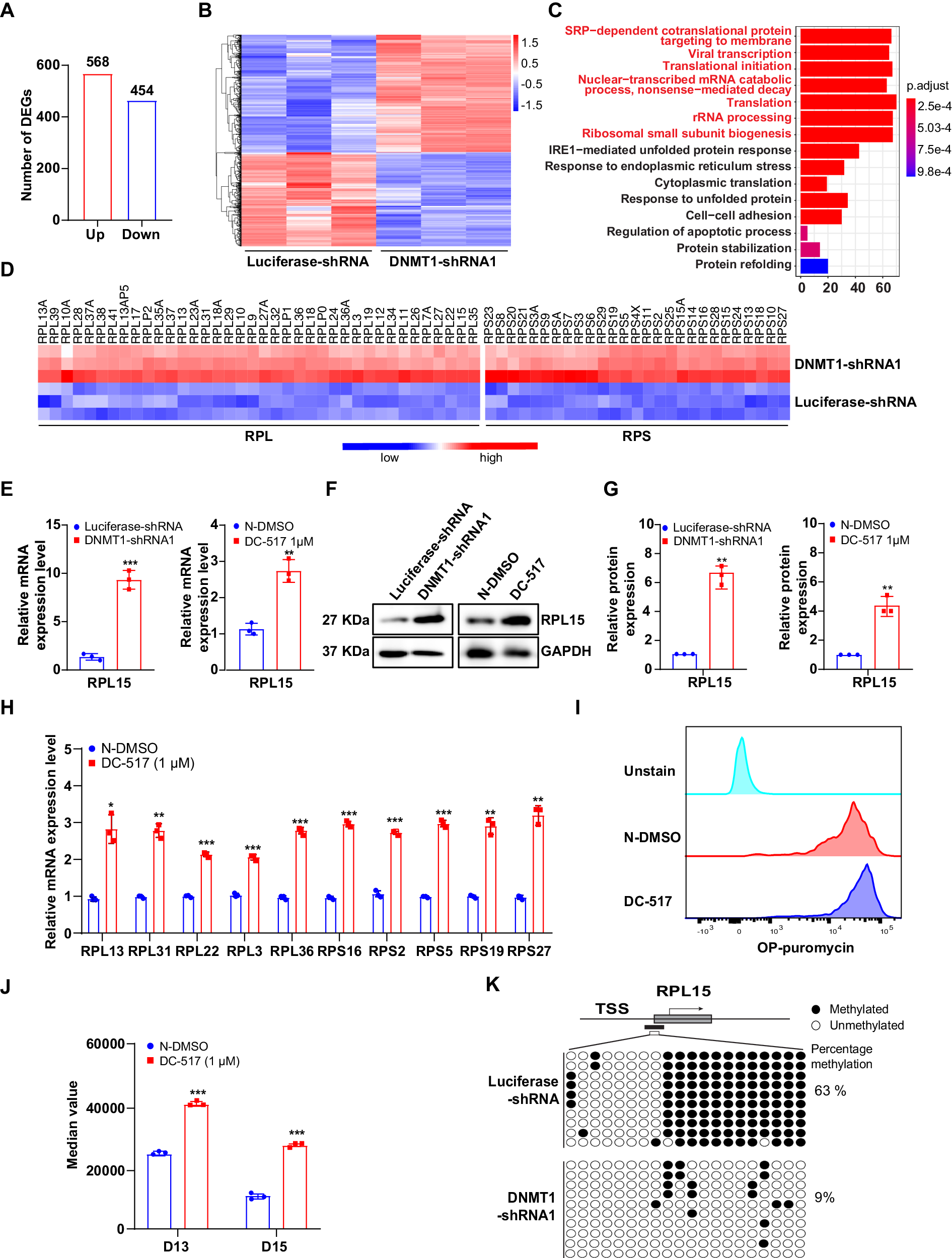
Fig. 4: DNMT1 deficiency increases RPL15 expression by altering methylation levels in the RPL15 promoter region.

A Number of differentially expressed genes among luciferase-ortho, DNMT1-KD-ortho. as revealed by RNA-seq analysis. B Heatmap of the differentially expressed genes. C The top 15 upregulated pathways in luciferase ortho, DNMT1-knockdown ortho, and P value are shown. D The FPKM value of core RPs. E qRT-PCR results showing RPL15 mRNA expression levels in DNMT1 deficiency erythroblasts cultured for 15 days. GAPDH was used as internal reference. F Representative western blot analysis of RPL15. GAPDH was used as loading control. G Quantitative analysis of RPL15 protein levels from 3 independent experiments. H qRT-PCR results showing RPs mRNA expression levels in DC_517 treated erythroblasts cultured for 15 days. GAPDH was used as internal reference. I Increased global translation in DNMT1 deficiency erythroblast. Representative histograms and quantification of OP-Puro incorporation into control and DC_517 treated cells. J Quantitative analysis from 3 independent experiments showing the median value of fluorescence. K Bisulfite sequencing analysis of CpG islands in the promoter region of RPL15. Methylated (black circle) and unmethylated (white circle) CpG dinucleotides are displayed. Shown here are the percentages of methylation in DNMT1-deficient cell and normal erythroid cells (63% and 9%, respectively). * p < 0.05, ** p < 0.01, *** p < 0.001.