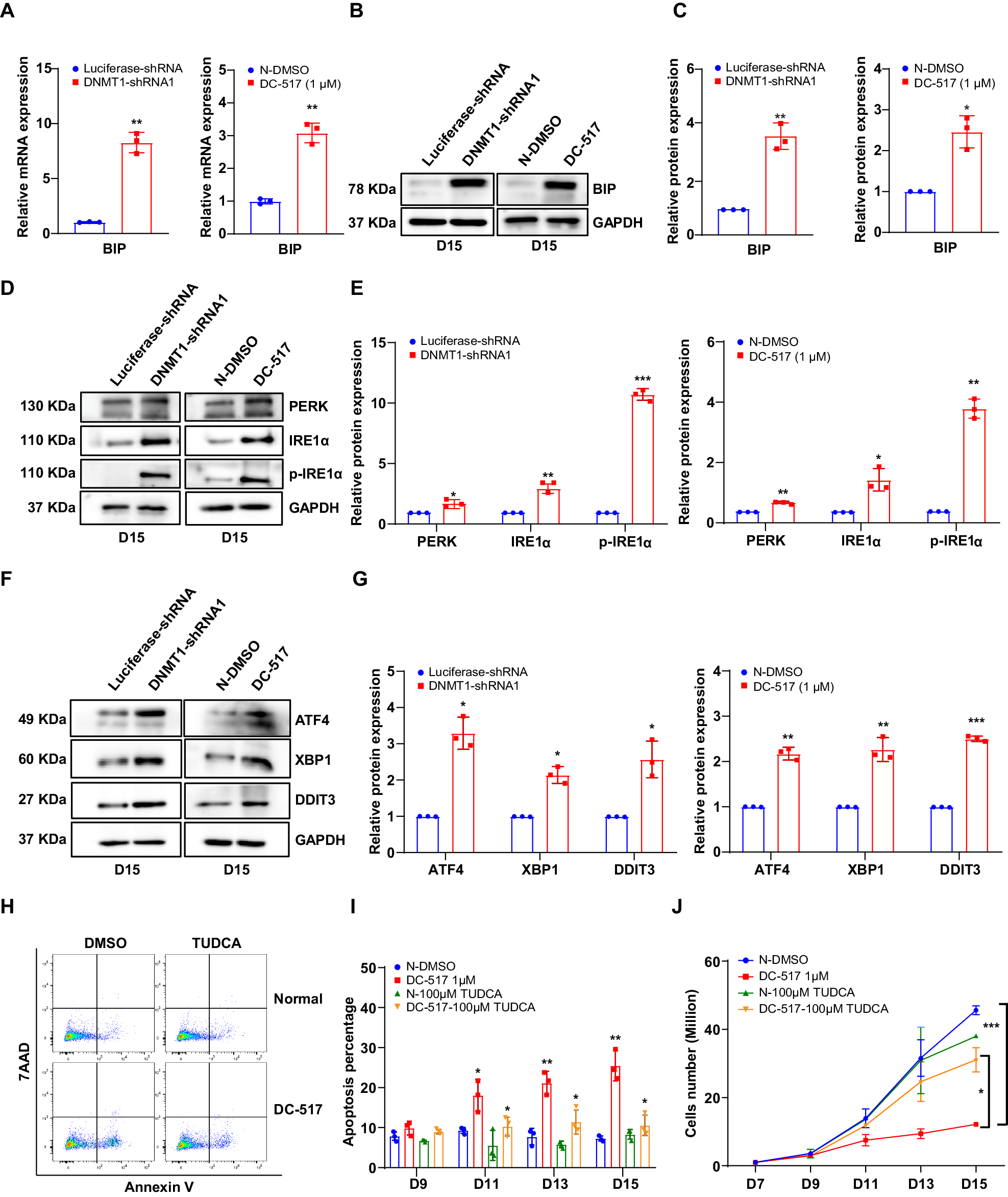
Fig. 6: DNMT1 deficiency activates ER stress pathway in late stage of terminal erythroblasts.

A qRT-PCR results showing BIP mRNA expression levels in DNMT1 deficiency erythroblasts cultured for 15 days. GAPDH was used as internal reference. B Representative western blot analysis of BIP. GAPDH was used as loading control. C Quantitative analysis of BIP protein levels from 3 independent experiments. D Representative western blot analysis of PERK, IRE1a, p-IRE1a. GAPDH was used as loading control. E Quantitative analysis of PERK, IRE1α, p-IRE1α from 3 independent experiments. F Representative western blot analysis of ATF4, XBP1, DDIT3. GAPDH was used as loading control. G Quantitative analysis of ATF4, XBP1, DDIT3 from 3 independent experiments. H Representative flow cytometry profiles of apoptosis as assessed by Annexin V and 7AAD staining of Normal-DMSO and 1 μM DC_517 cells cultured for 15 days in the presence of DMSO or 100 μM TUDCA. I Quantitative analysis of apoptosis from 3 independent experiments. J Growth curves of Normal-DMSO and 1 μM DC_517 cells in the presence of DMSO or 100 μM TUDCA for 7, 9, 11, 13 and 15 days. * p < 0.05, ** p < 0.01, *** p < 0.001.