Fig. 5: HSPC differentiation phenotype rescue and modulation of GATA1 activity.
From: BRD9 regulates normal human hematopoietic stem cell function and lineage differentiation

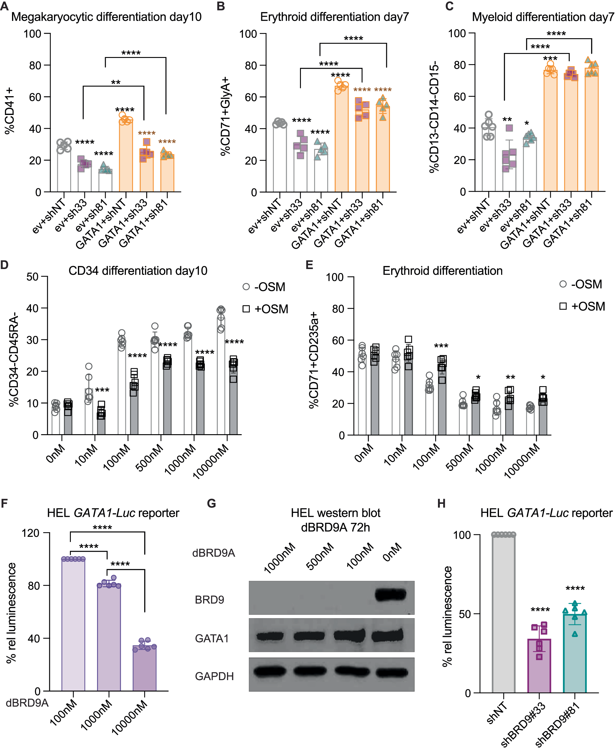
HSPCs were co-infected with control or BRD9 shRNA and empty or GATA1 ORF vectors and placed in lineage supportive culture conditions and their differentiation by surface marker expression was observed in A megakaryocytic lineage by CD41 expression, B Erythroid lineage by expression of CD71 and CD235a, and C fraction of undifferentiated cells in myeloid lineage was observed for cells negative for CD13, CD14, and CD15 expression. Black asterisks without line underneath and orange asterisks represent the difference between control and BRD9 hairpins with empty vector or GATA1 OE respectively (one of the n = 3 biological replicates is shown with all data points, mean ± SD is plotted and p values from unpaired t-tests is shown by asterisks). Flow cytometric evaluation of (D) differentiation along CD34 and CD45RA surface expression for CD34–CD45RA-–differentiated HSPC population with dBRD9A in absence or presence of 20 ng/mL Oncostatin M. E Erythroid differentiation by CD71 and CD235a expression. Significant difference between +OSM and –OSM is shown using black asterisks (n = 3; mean ± SD with all technical replicates, and significant p-value in unpaired t-test from one representative experiment is shown). F One Glo Luciferase reporter assay readout of HEL GATA1-Luciferase reporter line after dBRD9A treatment where reference luminescence is set to 100 for the lowest dBRD9A concentration. G Protein level expression of BRD9, GATA1 and GAPDH in HEL cells 72 h after dBRD9A treatment. H Luciferase reporter assay on HEL GATA1-Luc reporter line infected with control and BRD9 shRNA.