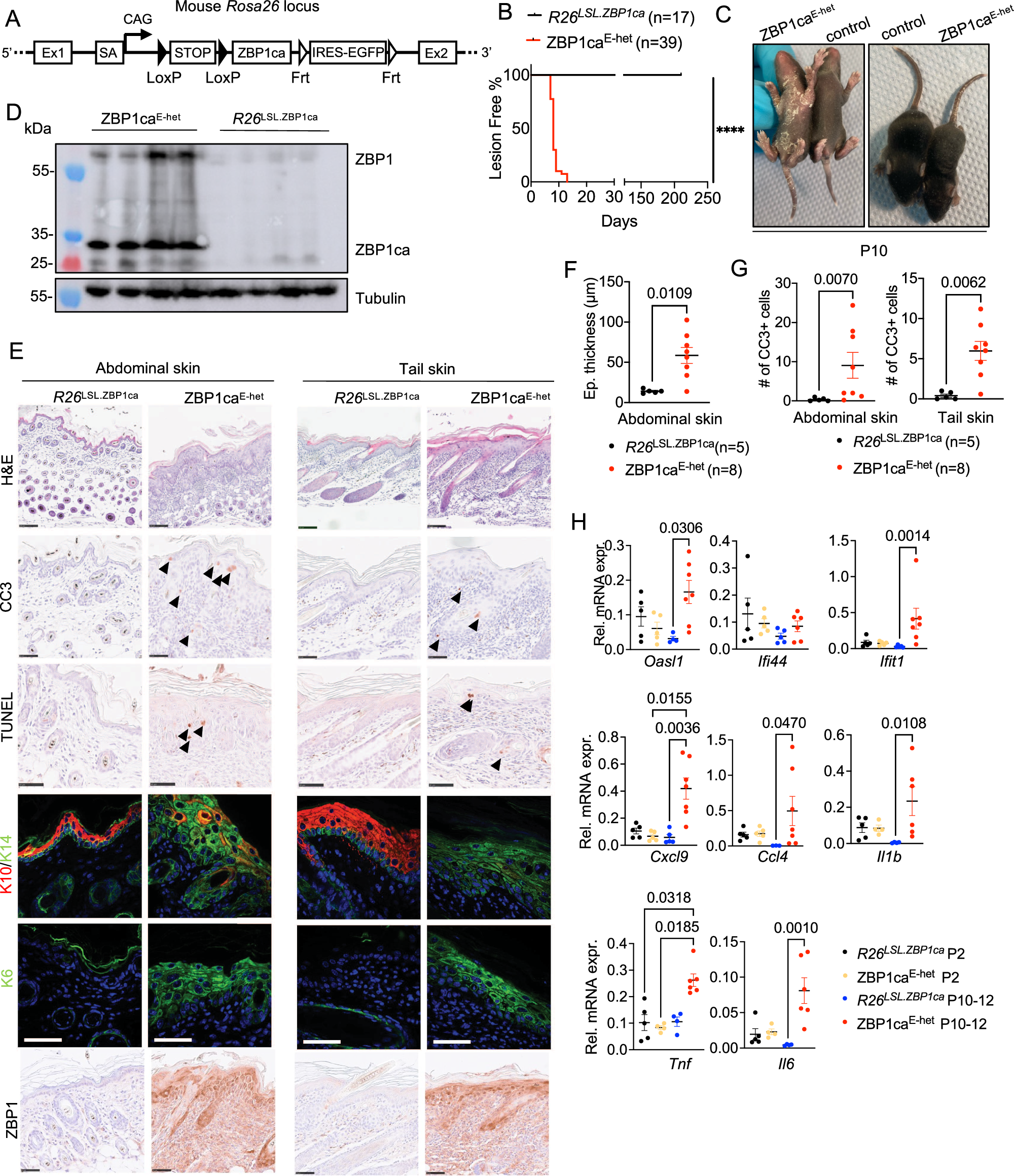
Fig. 4: ZBP1ca expression in keratinocytes causes skin inflammation.

A Targeting scheme for generation of R26LSL.ZBP1ca mouse strain using CRISPR Cas9. B Graph depicting lesion onset of mice with indicated genotypes. C Representative photographs of ZBP1caE-het mouse (n = 39) and WT littermate (n = 17) at P10. D Immunoblot analysis of whole skin protein lysates from ZBP1caE-het (n = 4) and littermate controls (n = 4). Mice were analyzed at P10–12. E Representative images from abdominal and tail skin sections of ZBP1caE-het mice and littermates at P10–12 stained with H&E (Scale bars = 100 µM, n = 11 for ZBP1caE-het, n = 5 for control), CC3+ (n = 5 for ZBP1caE-het, n = 2 for R26LSL.ZBP1ca), TUNEL (n = 4 for ZBP1caE-het, n = 2 for R26LSL.ZBP1ca), or immunostained for ZBP1 (Scale bars = 50 µM, n = 6 for ZBP1caE-het, n = 2 for control) or K10, K14 and K6 (Scale bars = 50 µM, n = 9 for ZBP1caE-het, n = 11 for control). F Graph depicting epidermal thickness of mice with indicated genotypes at P10–12. Mean + SEM are shown. Each dot represents one mouse. G Graph showing the amount of CC3+ cells in abdominal and tail skin of mice with indicated genotypes. Mean ± SEM are shown. Each dot represents one mouse. H Graphs depicting relative mRNA expression of the indicated cytokines and ISGs in RNA from whole-skin tissue of P2 and of P10–12 mice of the indicated genotypes measured by qRT-PCR. Each dot represents one mouse. Mean ± SEM are shown. Statistical significance was determined using Kruskal–Wallis test (one-sided) in (F–H).