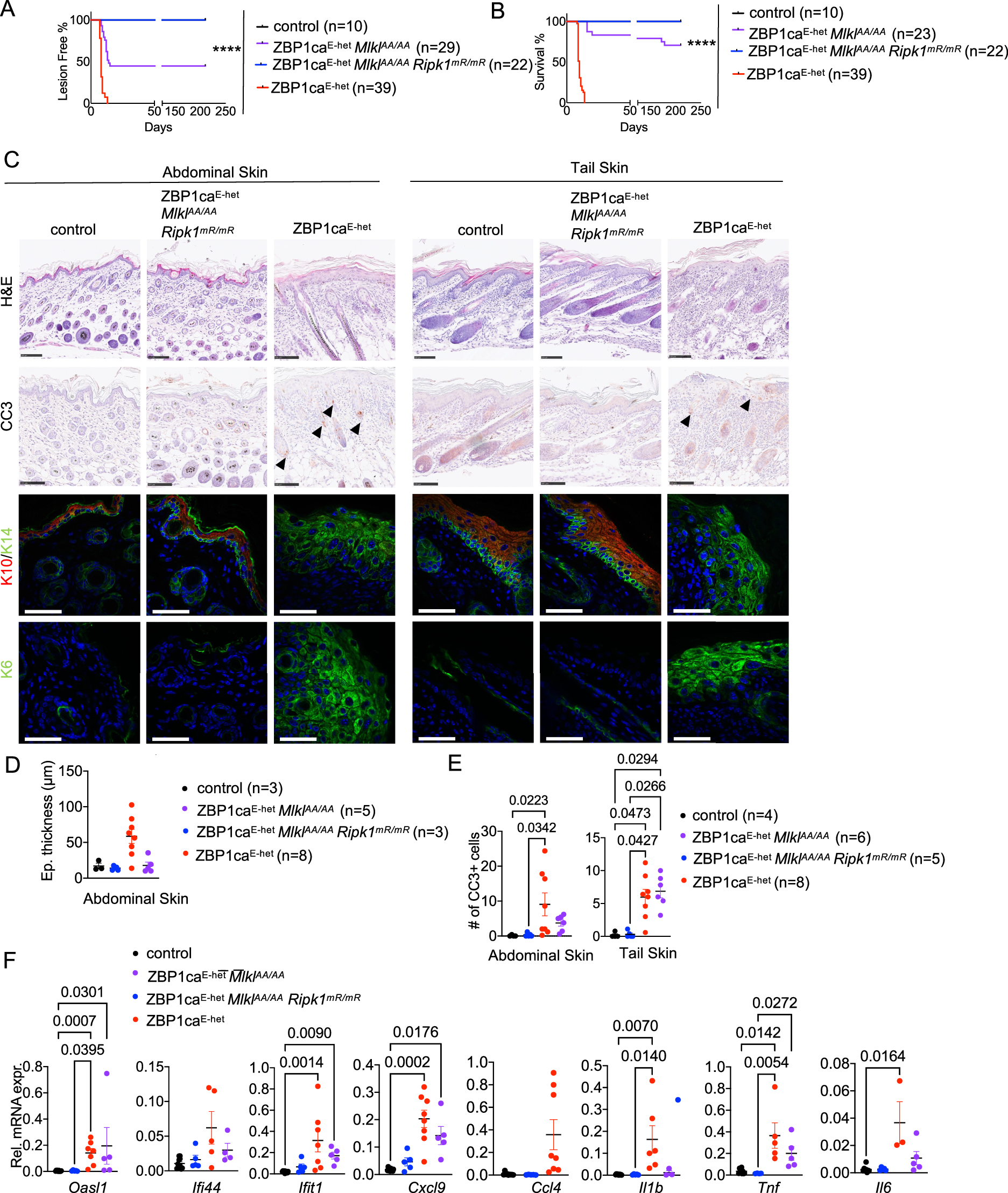
Fig. 7: RIPK1 RHIM-dependent signaling causes MLKL-independent skin inflammation in ZBP1caE-het mice.

A Graph depicting lesion-free survival of ZBP1caE-het, ZBP1caE-het MlklAA/AA and ZBP1caE-het MlklAA/AA Ripk1mR/mR mice and non-affected littermates. B Graph depicting survival curve of ZBP1caE-het, ZBP1caE-het MlklAA/AA and ZBP1caE-het MlklAA/AA Ripk1mR/mR mice with littermate controls. C Representative images from skin sections of ZBP1caE-het and ZBP1caE-het MlklAA/AA Ripk1mR/mR mice and control mice stained with H&E (Scale bars = 100 µM, n = 5 for ZBP1caE-het MlklAA/AA Ripk1mR/mR, n = 11 for ZBP1caE-het, n = 5 for control), CC3+ (Scale bars = 100 µM, n = 5 for ZBP1caE-het MlklAA/AA Ripk1mR/mR, n = 5 for ZBP1caE-het, n = 5 for control), or immunostained with K10, K14 and K6 (Scale bars = 50 µM, n = 5 for ZBP1caE-het MlklAA/AA Ripk1mR/mR, n = 8 for ZBP1caE-het, n = 5 for control) at P10–12. D Graph depicting epidermal thickness of mice with indicated genotypes at P10–12. Mean ± SEM are shown. Each dot represents one mouse. Data from the same ZBP1caE-het and ZBP1caE-het MlklAA/AA mice are included in all Figures for comparison. E Graph showing the amount of CC3+ cells in abdominal and tail skin of mice with indicated genotypes. Mean ± SEM are shown. Each dot represents on mouse. Data from the same ZBP1caE-het and ZBP1caE-het MlklAA/AA mice are included in all Figures for comparison. F Graphs depicting relative mRNA expression of the indicated cytokines in RNA from whole-skin tissue of P10–12 mice of the indicated genotypes measured by qRT-PCR. Each dot represents one mouse. Mean ± SEM are shown. Data from the same ZBP1caE-het and ZBP1caE-het MlklAA/AA mice are included in all Figures for comparison. Statistical significance was determined using Kruskal–Wallis test (one-sided) in (D–F).