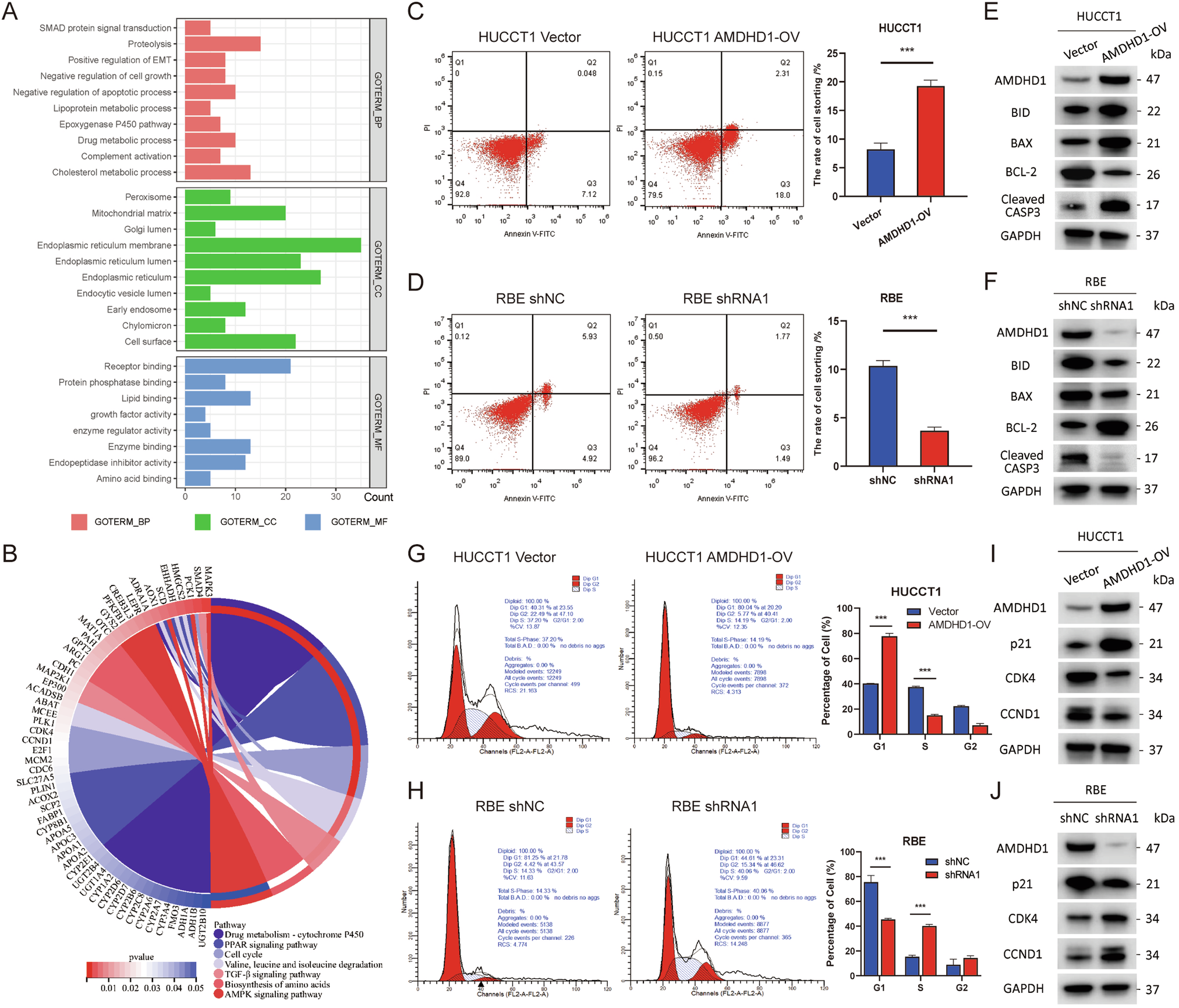
Fig. 3: AMDHD1 promotes apoptosis and arrests cell cycle of cholangiocarcinoma (CCA) cells.

A Gene Ontology enrichment analysis of AMDHD1 based on cBioPortal database. B Kyoto Encyclopedia of Genes and Genomes pathway analysis of AMDHD1 based on cBioPortal database. Flow cytometry was used to detect the percentage of apoptotic cells in HUCCT1/AMDHD1-OV (C) and RBE/AMDHD1-KD cells (D). Western blot analysis of protein levels of AMDHD1, BAX, cleaved CASP3, BID and BCL-2 in HUCCT1/AMDHD1-OV (E) and RBE/AMDHD1-KD cells (F). Flow cytometry was used to detect the cell cycle of HUCCT1/AMDHD1-OV (G) and RBE/AMDHD1-KD cells (H). Western blot analysis of protein levels of AMDHD1, p21, CDK4 and CCND1 in HUCCT1/AMDHD1-OV (I) and RBE/AMDHD1-KD cells (J). All ***P < 0.001. P values were assessed using two-tailed t-tests in (C, D, G, H).