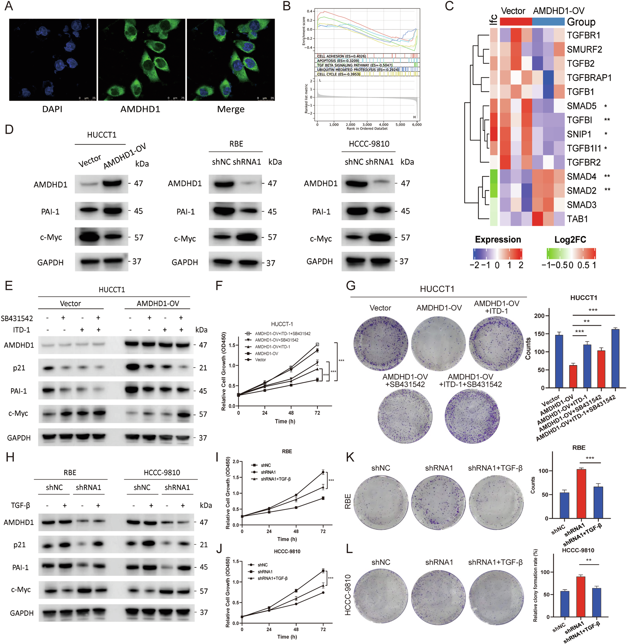
Fig. 4: AMDHD1 functions in a TGF-β dependent manner.

A Immunofluorescence staining for the intracellular localization of AMDHD1 in HUCCT1 cells. B Gene set enrichment analysis of Tandem Mass Tag proteomic analysis on HUCCT1/AMDHD1-OV and control cells groups. C Heatmap of proteomic analysis showed differential expression levels of key molecules in TGF-β signaling pathway. D Western blot was used to detect the PAI-1 and c-Myc expressions in AMDHD1-OV and AMDHD1-KD cells. E HUCCT1/AMDHD1-OV cells were treated with SB431542 or ITD-1 and the protein levels of AMDHD1, p21, PAI-1 and c-Myc were detected by immunoblotting. CCK-8 assays (F) and colony formation assays (G) were performed in HUCCT1/AMDHD1-OV cells treated with SB431542 or ITD-1. H The protein levels of AMDHD1, p21, PAI-1 and c-Myc were detected by immunoblotting in RBE/AMDHD1-KD and HCCC-9810/AMDHD1-KD cells treated with TGF-β. CCK-8 assays were performed in RBE/AMDHD1-KD cells (I) and HCCC-9810/AMDHD1-KD cells (J) treated with TGF-β. Colony formation assays were performed in RBE/AMDHD1-KD cells (K) and HCCC-9810/AMDHD1-KD cells (L) treated with TGF-β. All *P < 0.05, **P < 0.01, ***P < 0.001. P values were assessed using two-tailed t-tests and ANOVA followed by Dunnett’s tests for multiple comparisons in (C, F, G, I, J, K, L).