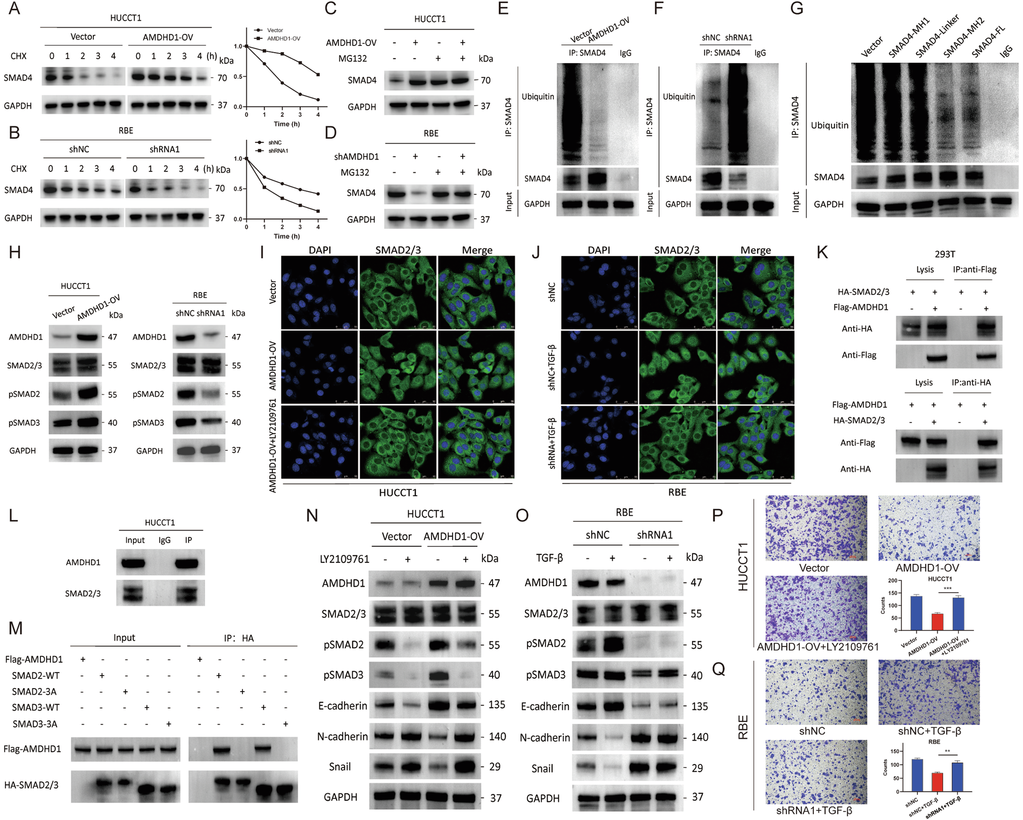
Fig. 6: AMDHD1 inhibites the ubiquitination degradation of SMAD4 and promotes SMAD2/3 phosphorylation.

Western blot showed the half-life of SMAD4 in HUCCT1/AMDHD1-OV (A) and RBE/AMDHD1-KD cells (B). The expression of SMAD4 in HUCCT1/AMDHD1-OV (C) and RBE/AMDHD1-KD cells (D) treated with MG132 was determined by Western blot. Western blot analysis of ubiquitinated SMAD4 immunoprecipitated from HUCCT1/AMDHD1-OV (E) and RBE/AMDHD1-KD cells (F) treated with MG132. G Western blot analysis of ubiquitinated SMAD4 immunoprecipitated from HUCCT1 cells over-expressing MYC-tagged full-length or truncated SMAD4 protein. H Western blot was used to detect the SMAD2/3, pSMAD2 and pSMAD3 levels in HUCCT1/AMDHD1-OV and RBE/AMDHD1-KD cells. I The intracellular localization of SMAD2/3 was determined by immunofluorescence in HUCCT1/AMDHD1-OV cells treated with LY2109761. J The intracellular localization of SMAD2/3 was determined by immunofluorescence in RBE/AMDHD1-KD cells treated with TGF-β. K HEK293T cells were transfected with Flag-tagged AMDHD1 and HA-tagged SMAD2/3 expression plasmids as indicated, whole cell lysates were extracted and immunoprecipitated with anti-Flag antibodies or anti-HA antibodies. L Lysates of HUCCT1 cells were immunoprecipitated with SMAD2/3 antibody or normal rabbit IgG, and then subjected to immunoblot with AMDHD1 or SMAD2/3 antibody. M Three Serine residues (464, 465 and 467) in SMAD2/3 were converted to alanine to establish SMAD2-A and SMAD3-A mutants. CO-IP assays showed SMAD2-A and SMAD3-A mutants could not pulldown AMDHD1 compared to wild-type SMAD2/3. N Western blot analysis of protein levels of AMDHD1, SMAD2/3, pSMAD2, pSMAD3, E-cadherin, N-cadherin and Snail from HUCCT1/AMDHD1-OV cells treated with LY2109761. O Western blot analysis of protein levels of AMDHD1, SMAD2/3, pSMAD2, pSMAD3, E-cadherin, N-cadherin and Snail from RBE/AMDHD1-KD cells treated with TGF-β. Transwell assays were performed in HUCCT1/AMDHD1-OV cells treated with LY2109761 (P) and RBE/AMDHD1-KD cells treated with TGF-β (Q). All ns not significant, **P < 0.01, ***P < 0.001. Scale bars: 200 μm. P values were assessed using two-tailed t-tests and ANOVA followed by Dunnett’s tests for multiple comparison in (P, Q).