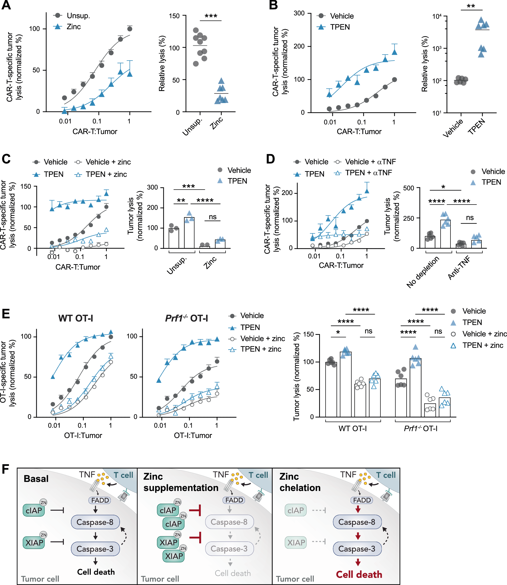
Fig. 4: Zinc protects tumours from T cell-mediated cytotoxicity.
From: Intracellular zinc protects tumours from T cell-mediated cytotoxicity

A–D Lysis of 51Cr-labelled MC38-hHER2 tumour cells by hHER2-directed CAR-T cells in 16 h co-cultures, measured by 51Cr release at increasing CAR-T to tumour cell ratios. Co-cultures were treated with 7 µM TPEN or the corresponding vehicle in standard media or media supplemented with 100 µM ZnSO4 or TNF depletion antibodies. A, B Relative lysis is calculated as the efficiency of CAR-T cells to achieve an equal percent lysis of tumour cells, Mann–Whitney test, pooled data n = 3. C, D Right plots show normalized percent tumour lysis at a CAR-T to tumour cell ratio of 0.5:1, 2way ANOVA, pooled data n = 2. E Lysis of 51Cr-labelled MC38-OVA tumour cells by WT or perforin-deficient (Prf−/−) OT-I T cells in 16 h co-cultures, measured by 51Cr release at increasing OT-I to tumour cell ratios. Co-cultures were treated with 7 µM TPEN or the corresponding vehicle in standard media or media supplemented with 70 µM ZnSO4. F Proposed model of zinc modulation of tumour cell sensitivity to T cell-mediated cytotoxicity. All error bars show +/−SEM, *P < 0.05, **P < 0.01, ***P < 0.001, ****P < 0.0001.