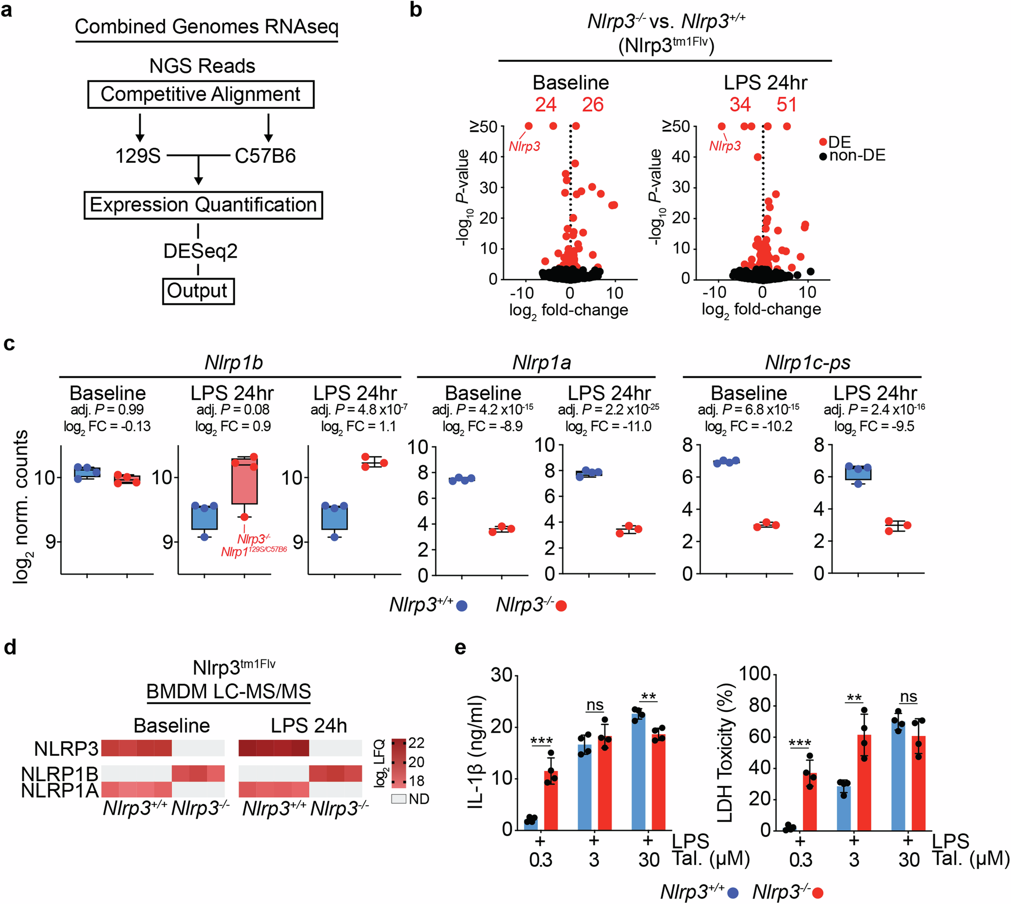
Fig. 4: Combined genomes RNAseq and LC–MS/MS analysis reveals differential expression of Nlrp1 genes and proteins in Nlrp3tm1Flv macrophages.

a Schematic representation of RNAseq analysis using both 129S and the C57B6-based reference genome for gene expression analysis. b Volcano plots of gene expression fold-change versus P value in RNAseq of Nlrp3tm1Flv Nlrp3+/+ and Nlrp3−/− BMDMs using combine genomes RNAseq. Total number of differentially expressed (DE, adj. P < 0.05, Benjamini–Hochberg adjusted) genes, and individual DE genes, are shown in red. Left: comparison at baseline. Right: comparison after 24 h of LPS (10 ng/ml) stimulation. c Box plots of Nlrp1a, Nlrp1b and Nlrp1c-ps gene expression in Nlrp3−/− and Nlrp3+/+ BMDMs at baseline and after 24 h of LPS (10 ng/ml) stimulation (adj. P, Benjamini–Hochberg adjusted, FC = fold-change). d Heatmap of log2 LFQ values of NLRP3, NLRP1B and NLRP1A proteins from LC–MS/MS of Nlrp3+/+ and Nlrp3−/− BMDMs at baseline and after 24 h of LPS (10 ng/ml) stimulation. Grey spaces indicate samples where proteins were not detected. e IL-1β release and LDH release relative to total lysis controls from Nlrp3tm1Flv litter-mate Nlrp3+/+ and Nlrp3−/− BMDMs stimulated with LPS (10 ng/ml) and Talabostat (0.3, 3 or 30 μM) for 24 h (Nlrp3+/+, n = 4, Nlrp3−/−, n = 4). P values were calculated using multiple unpaired parametric t-tests. FDR (q) was calculated using two-stage step-up Benjamini, Krieger and Yekutieli. *q < 0.05, **q < 0.01, ***q < 0.001, ****q < 0.0001, ns not significant (q > 0.05). Error bars represent standard deviation.