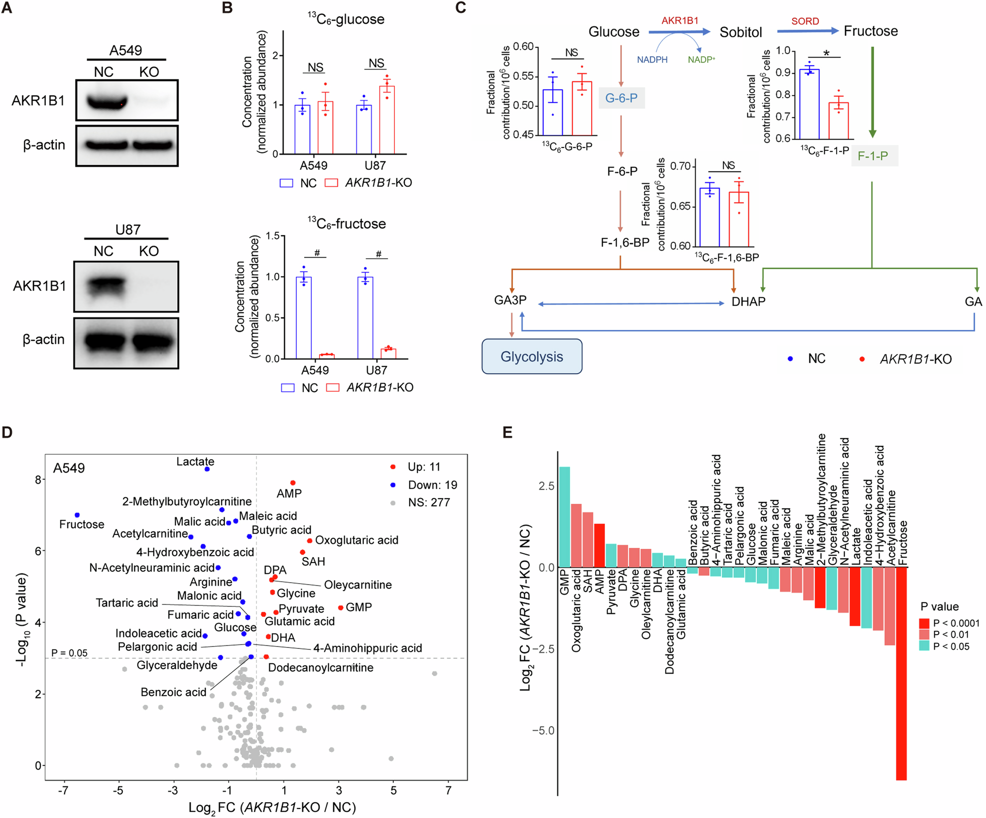
Fig. 2: AKR1B1-mediated polyol pathway supplied endogenous fructose for cancer cell metabolism.
From: AKR1B1-dependent fructose metabolism enhances malignancy of cancer cells

A The comparison of AKR1B1 protein levels between control cancer cells and cancer cells with AKR1B1-KO. B (Upper panel) AKR1B1-KO had no significant influence on intracellular 13C-glucose content in tested cancer cells. (Lower panel) AKR1B1-KO blocked 13C-fructose production converted from exogenous 13C-glucose in tested cancer cells (n = 3). C A sketch illustrating the impact of AKR1B1-KO in A549 cells on glycolysis and polyol pathway. 13C-glucose was used as an isotope tracer (n = 3). D The volcano plot showing the perturbed metabolites by AKR1B1-KO in A549 cells (n = 3). E The bar graph displaying the differential metabolites triggered by AKR1B1-KO in A549 cells. These metabolites were ranked based on their fold change values and highlighted with different colors according to their P values. FC fold change. Data are represented as mean ± SEM. *: t test P < 0.05; #: t test P < 0.01; NS not significant.