Fig. 7: AKR1B1-mediated fructose production from glucose enhanced cancer cell migration via RhoA-ROCK2 pathway.
From: AKR1B1-dependent fructose metabolism enhances malignancy of cancer cells

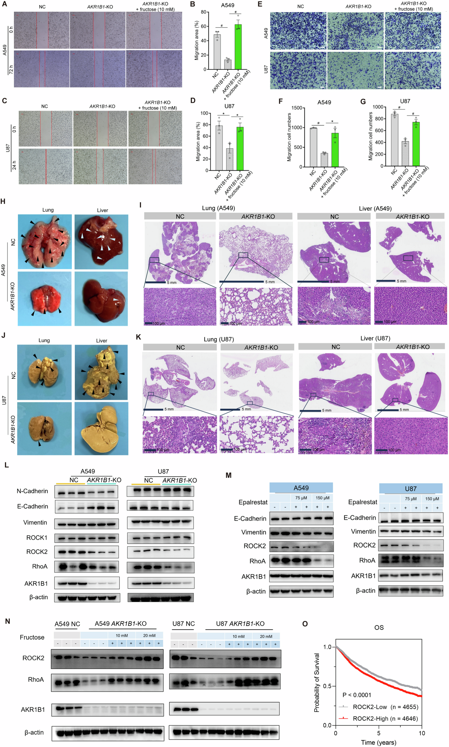
A–D AKR1B1-KO in A549 and U87 cells slowing cell migration in the wound healing assay, while exogenous fructose restoring this behavior (n = 3). The wound healing assay was performed by using A549 and U87 cells cultured in glucose-free DMEM medium containing 2% dialyzed FBS and 5 mM of glucose. The spent medium was exchanged every day. E–G AKR1B1-KO in A549 and U87 cells impairing cell migratory capability in the transwell assay, while exogenous fructose restoring this capability (E). Quantitative and statistical analysis was manifested by bar plots for A549 (F) and U87 (G). In the transwell assay, cells were seeded in the upper chambers in glucose-free DMEM medium. The lower chamber was filled with glucose-free DMEM medium containing 10% dialyzed FBS and 5 mM of glucose (n = 3). Scale bar is 100 μm. H–K The negative influence of AKR1B1-KO on the formation of A549 (H–I) and U87 (J–K) metastatic nodules in the lungs and livers. The experimental metastasis mouse model was established through venous inoculation of corresponding cancer cells. The metastatic nodules of A549 (I) and U87 (K) cells were reflected by hematoxylin and eosin staining. L Comparative analysis of biomarker proteins involved in EMT and RhoA signal pathway between NC and AKR1B1-KO cells. M The impact of treatment of an AKR1B1 inhibitor, epalrestat, on the expression of biomarker proteins involved in EMT and RhoA signal pathway in A549 and U87 cells. N The rescue effect of exogenous fructose supplementation on the expression of biomarker proteins involved in EMT and RhoA signal pathway in AKR1B1-KO cells. O Kaplan-Meier curves of pan-cancer patients from TCGA database with low and high ROCK2 mRNA expression. Data are represented as mean ± SEM. *: t test P < 0.05; #: t test P < 0.01.