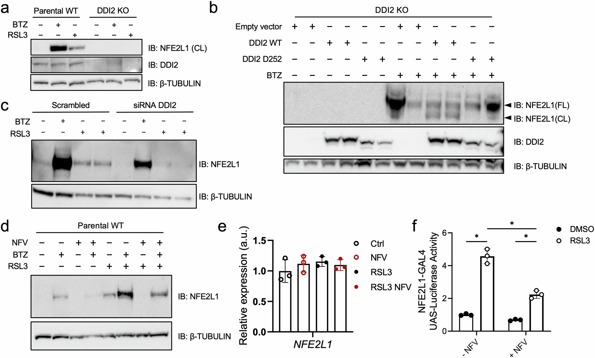
Fig. 2: DDI2 is required for RSL3-induced proteolytic processing of NFE2L1.
From: Activating the NFE2L1-ubiquitin-proteasome system by DDI2 protects from ferroptosis

a Immunoblot of NFE2L1 and DDI2 in EA.hy926 wild-type (Parental WT) and DDI2 knockout (KO) cells treated with 5 µM RSL3 and 100 nM bortezomib (BTZ) for 9 h and 3 h, respectively. b Immunoblot of NFE2L1 in DDI2 KO cells transfected with empty vector, wild-type and D252 protease-dead DDI2 carrying plasmids followed by 3 h treatment with 100 nM BTZ (FL: full-length form ca. 120 kDa; CL: cleaved ca. 95 kDa). c Immunoblot of NFE2L1 in WT EA.hy926 cells treated with DDI2 siRNA for 48 h, and then 9 h of RSL3 or 3 h of 100 nM BTZ. d Immunoblot of NFE2L1 in WT EA.hy926 cells after treatment with 50 µM of protease DDI2 inhibitor nelfinavir (NFV) for 4 h, 5 µM RSL3 for 9 h, and 100 nM BTZ for 3 h. e Relative gene expression of NFE2L1 in cells treated with 10 µM of NFV and 5 µM RSL3 for 9 h. f NFE2L1 luciferase nuclear translocation reporter assay in HEK293a cells after 24 h treatment with 5 µM of NFV and 20 h with 5 µM RSL3.